Организационно-экономические аспекты эффективного использования оросительной воды в согдийской области таджикистана
| Вид материала | Автореферат |
- Организационно-экономические аспекты развития конкурентоспособных сборочных предприятий, 256.91kb.
- Организационно-экономические основы формирования и развития органического сектора сельского, 845.95kb.
- Автореферат диссертации на соискание ученой степени, 446.03kb.
- Организационно-экономические основы эффективного управления образовательными услугами, 328.49kb.
- Организационно-экономические аспекты инвестиционно-банковской деятельности кредитной, 366.03kb.
- Акт проверки целевого и эффективного использования средств областного бюджета и эффективности, 2261.94kb.
- Организационно-экономические аспекты совершенствования информационного обеспечения, 1105.62kb.
- Организационно-экономическое обоснование эффективности использования оборотных средств, 379.63kb.
- Организационно-экономические аспекты развития свиноводства, 440.15kb.
- Организационно-экономические аспекты управления интенсификацией строительного производства, 315kb.
водных ресурсов.
Основные задачи по применению СППР:
- Важно в распоряжение СППР предоставить информацию, содержащую картографический материал размещения водозабора, многолетние гидрологические характеристики в створах водозабора, особенно в критические периоды поливного сезона.
- Совершенствовать порядок сбора и обработки данных за уровнями и расходами воды с применением современной технологии, позволяющей уточнять и вносить корректировки в уровневый режим полива сельскохозяйственных культур;
- Разработать методику решения экономических и социально-экономических проблем.
Все перечисленные задачи требуют разработки нормативов, доведения до водопользователей правовой и гидрометеорологической информации, результатов гидрохимического и санэпидемиологического мониторинга, привязанного к социальным и экономическим реалиям субъектов, находящихся в зоне обслуживания водозабора. В этих целях важно вовлекать в практический оборот всю информацию, накопленную за годы эксплуатации мелиоративных систем. СППР будет основываться на применении компьютерных средств. База данных СППР наряду с информацией, собранной от служб эксплуатации мелиоративных систем, будет включать материалы подразделений проектно-изыскательных организаций, отчёты научно-исследовательских институтов и лабораторий, результаты исследований учёных и специалистов. В целом использование компьютерных средств и современных информационных технологий позволяет переводить огромные массивы информации в машинообрабатываемую форму. Это даёт возможность визуально анализировать введенные данные, сравнить и обобщить их для принятия решений.

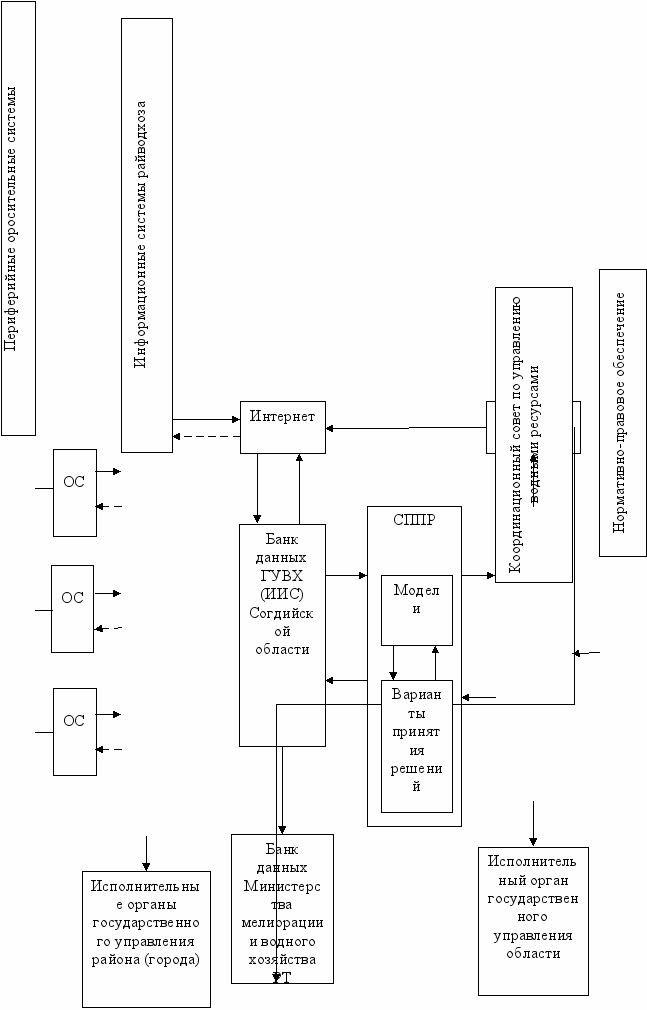
Рисунок 2. Структура информационного обеспечения управления водными ресурсами Согдийской области.
На рисунке 2 приведена структура информационного обеспечения управления водораспределением и водопользованием в Согдийской области. Она основывается на автоматизированном сборе, обработке, анализе данных на районном и областном уровнях. При этом данная структура при присоединении к единому информационному пространству отрасли водного хозяйства республики станет составной её частью для информационного обеспечения управления водными ресурсами Таджикистана. В банке данных обоих уровней (районного и областного) будут содержаться все виды информации.
5.Роль оптимального землепользования в рациональном использовании оросительной воды.
При сложившемся положении развитие водного хозяйства в области должно опираться на разработку научно обоснованной схемы размещения сельскохозяйственных культур с учётом природно-климатических условий области. Эту задачу можно решить за счёт эффективного использования внутренних резервов и применения передовых методов и опыта развитых стран. Следовательно, приоритетным направлением должна служить взаимосвязь отраслей в использовании поливной воды. Эту проблему может решить оптимальная схема размещения сельскохозяйственных культур с учётом метеорологических условий. На урожайность влияют количество осадков за зимне-весенний период и теплообеспеченность в весенний период. Определение влияния по периодам позволяет дифференцировать норму посева культур по периодам роста и развития растений. В многолетних исследованиях учёных и специалистов области отчётливо прослеживаются эти взаимосвязи. Например, урожайность зерновых культур на орошаемых землях повышается в годы с тёплой и влажной весной и наоборот, снижается при уменьшении осадков и резком повышении температуры воздуха, и в этот период для обеспечения необходимой влажности почвы и создания необходимого микроклимата для развития растений требуется проведение полива земель. Нами на основе корреляционного анализа была определенна взаимосвязь дефицита поливной воды и урожайности зерновых. Величина прироста урожайности (Y) за 2006-2008г.г., связанная с изменением осадков за март-май (Х1), температура воздуха (Х2) и дефицита воды (Х3), показала следующую зависимость (кг/га).
Y=20,34+0,11Х1 + 0,07Х2 -0,33Х3
Коэффициент корреляции составил 0,68.
С увеличением количества осадков и снижением температуры воздуха урожайность зерновых существенно увеличивается. При уменьшении осадков, резком повышении температуры воздуха и дефиците поливной воды происходит снижение урожайности зерновых на орошаемых землях. Именно различная реакция культур на одни и те же изменения выдвигает вопрос о сочетании производства культур с разными особенностями развития, что позволяет рационально использовать поливную воду в сельском хозяйстве области, и особенно в период её дефицита.
Использование показателей метеорологических условий для рационального водораспределения на основе статистических и научных достоверных данных позволяет проводить не только оценку влияния отдельных технологических факторов на урожайность, но и оперативно управлять процессом водопользования.
При определении оценки применяемой структуры посевов, показателя максимального выхода продукции с 1 га площади при наименьших затратах важно учитывать соблюдение научно обоснованных оросительных норм. Исходя из этого, эффективность структуры посевов можно определить с помощью следующей формулы:
,где ВП - стоимость валовой продукции (сомони); Пп - посевная площадь (га); К - коэффициент соблюдения научно обоснованных оросительных норм.
Предлагаемый коэффициент определяется расчётным путём, отношением оросительной нормы к фактическому объёму водопотребления.
Рациональное водопользование в условиях увеличения числа водопользователей при переходе к рыночным отношениям, на наш взгляд, требует обоснования следующих задач: паспортизация полей с учётом оптимальных параметров полива; установление режима и техники орошения, направленных на повышение продуктивности использования воды; мониторинг фактов и событий, влияющих на рациональное водопользование дехканских (фермерских) хозяйств; создание ассоциаций водопользователей с обособленной мелиоративной службой.
ВЫВОДЫ И ПРЕДЛОЖЕНИЯ
1. Нерешённость организационно-экономических аспектов обеспечения эффективного функционирования водохозяйственной отрасли в условиях рынка в последние годы привела к ухудшению показателей её развития. Организационная структура управления отраслью не обеспечивает решения задач рационального водораспределения, связанных со сложившимися условиями финансирования. Исследование показывает, что при управлении водопользованием не всегда своевременно обрабатывается и анализируется большой объём накопившихся данных из-за отсутствия единой методики их анализа для принятия управленческих решений. Многопрофильность организаций и учреждений, занимающихся сбором и обработкой разнородных данных, создаёт сложности для обеспечения целостности системы информационного обеспечения управления отраслью. Возложенные задачи оптимального распределения оросительной воды на АВП и на этой основе достижение управляемости рационального использования водных ресурсов пока полностью не соответствует целям и задачам их формирования.
В условиях увеличения количества водопользователей актуальным становится стремление к достижению управляемости рационального использования водных ресурсов, так как именно этот фактор позволяет создать систему оптимального водопользования с учётом соблюдения экономических и социальных интересов республики и отдельных её регионов.
2. Важную роль в развитии отрасли должно сыграть эволюционное совершенствование существующих оросительных систем, основанное на маневрировании имеющимися средствами и обеспечении качественного управления ими. Для решения этой задачи необходимо применение современных информационных технологий и технических средств контроля и управления.
Внедрение системы поддержки принятия решений (СППР) позволяет повышать качество управления технологическими процессами на оросительных системах, создать СППР по направлениям деятельности, которые можно сгруппировать по уровням их применения в принятии управленческих решений. В первую группу будут входить СППР управления работой гидросооружений, технологическим режимом выполнения операций и производственно-экономической деятельности. Во вторую-планирование, оперативное управление, контроль, учёт и анализ работы оросительной системы.
3. В условиях формирования рыночных отношений развитие водохозяйственной отрасли зависит от совершенствования экономического механизма водораспределения и водопользования, реализация которого должна включать следующее:
- при определении тарифа на услуги по подаче воды в полной мере должны учитываться размеры накоплений, обеспечивающие экономическую самостоятельность эксплуатационных организаций и экономические стимулы рационального и экономного использования оросительной воды;
- учёт критериев доходности орошения и необходимости производства продукции сельского хозяйства, исходя из государственных интересов, которые должны обеспечивать экономическую самостоятельность оросительных систем, покрытие части затрат за счёт водопользователей и компенсации государством части расходов водопользователей на оплату воды;
- внедрение механизма учёта ренты за водопользование для объективной оценки роли водохозяйственной отрасли в увеличении объёма конечной продукции и соответственно определения роли отрасли в фактической прибыли, получаемой сельхозпроизводителями;
- установление тарифов за подачу воды в зависимости от сложности водоподачи, с целью создания равных экономических условий для оросительных систем, которые имеют свою специфику, связанную с каскадной подачей оросительной воды;
4. С учётом исключительной роли орошаемого земледелия в развитии национальной экономики Республики Таджикистан важное значение имеет разработка гибкой системы государственной поддержки водохозяйственной отрасли. Механизм государственной поддержки должен осуществляться на основе: введения компенсационных выплат и субвенций, освобождения оросительных систем от налога на добавленную стоимость, создания резервного фонда поддержки отрасли при чрезвычайных ситуациях, формирования в структуре госбюджета водного бюджета, льготного кредитования капитальных вложений для развития социальной инфраструктуры отрасли.
5. Рациональное водопользование в Согдийской области во многом зависит от создания системы оптимального землепользования. Решение этой задачи должно основываться на учёте следующих условий:
- экономическое и техническое обоснование сочетания отраслей для исключения нестабильной водоподачи и большой амплитуды колебания сроков и объёмов водораспределения;
- внедрение севооборотов на каждом конкретном участке, где организовано несколько дехканских (фермерских) хозяйств для достижения устойчивого землепользования, что способствует не только повышению плодородия почв, но и решению вопросов нормирования сроков и объёма водоподачи, а также технологической схемы полива с учётом особенностей каждого поля;
- проведения паспортизации полей, внедрение в производство комбинирования взаимострахующих культур, распространение совмещенных, повторных и пожнивных посевов сельскохозяйственных культур;
- систематическая оценка различных структур посевных площадей, новых сортов сельскохозяйственных культур, прогрессивных технологий и отдельных агротехнических мероприятий.
Важную роль в повышении устойчивости сельского хозяйства области на основе рационального водопотребления должна сыграть организация контроля и управления водными ресурсами с включением в этот процесс всех слоёв населения. Необходимо на основе привлечения специалистов, учителей, значительной части молодёжи довести до населения информацию о возможности повышения эффективности водопотребления.
ОСНОВНЫЕ ПОЛОЖЕНИЯ ДИССЕРТАЦИИ ОПУБЛИКОВАНЫ
В СЛЕДУЮЩИХ РАБОТАХ:
- Султанов Н.М. Проблемы повышения эффективности мелиоративно-водохозяйственной отрасли в Согдийской области//Экономика Таджикистана: стратегия развития. – Душанбе, 2007. – №4. – С.110-115 (0,24 п.л.) (в соавторстве).
- Султанов Н.М. Развитие рыночных отношений в водохозяйственном комплексе Согдийской области//Вестник Таджикского Национального Университета. Серия экономических наук. – Душанбе, 2009. – №7(55). – С.141-144 (0,35 п.л.)
- Султанов Н.М. Информационные системы управления малым предприятием//Сборник тезисов: научной конференции ученых и специалистов области посвященной 60-летию Ленинабадской области. – Худжанд, 2000. – С.83–84 (0,07 п.л.)
- Султанов Н.М. Роль оптимального землепользования дехканских (фермерских) хозяйств в решении вопроса рационального использования воды// Вестник ТГУ ПБП. – Худжанд, 2005, – №1-2. – С.31-33 (0,17 п.л.)
- Султанов Н.М. Проблемы развития водного хозяйства Согдийской области// Вестник ТГУ ПБП. – Худжанд, 2005. – №3-4. – С.59-60 (0,18 п.л.)
- Султанов Н.М. К вопросу обеспечения устойчивого развития сельскохозяйственного производства в Согдийской области//Вестник ТГУ ПБП. – Худжанд, 2006. – №3-4. – С.100-102 (0,23 п.л.)
- Султанов Н.М. О некоторых направлениях совершенствования налогообложения в сельском хозяйстве. (на таджикском языке)//Материалы международной научно-теоретической конференции «Таджикистан и современные международные отношения: регионализм и глобализм» – Худжанд, 2007. – С.374-376 (0,12 п.л.)
- Султанов Н.М. Проблемы водохозяйственной отрасли АПК Республики Таджикистан// Вестник ТГУ ПБП. – Худжанд, 2008. – №3.– С.83-89 (0,42 п.л.) (в соавторстве).
- Султанов Н.М. Вопросы совершенствования экономического механизма функционирования водохозяйственной отрасли республики Таджикистан в условиях рыночных отношений//Материалы 8-й международной научно-практической конференции «Проблемы развития предприятий: теория и практика». – Самара, 2009. – С.273-275 (0,18 п.л.) (в соавторстве).
| Подписано к печати 05.05.2010г. Объём 1,0 п.л. Формат 60х84/16. Бумага офсетная №1. Тираж 100 экз. Отпечатано в типографии ТАУ им. Ш.Шотемур г. Душанбе пр. Рудаки 146 |
