Модель Горлівського нвк «зош І – ІІІ ст. №14 – багатопрофільний ліцей «Лідер» Школи діалогу культур Зміст освіти
| Вид материала | Документы |
- Горлівського нвк «зош І – ІІІ ст. №14 – багатопрофільний ліцей «Лідер», 341.83kb.
- Горлівський навчально-виховний комплекс «Загальноосвітня школа І-ІІІ ступенів №14 багатопрофільний, 185.01kb.
- Горлівський навчально-виховний комплекс «Загальноосвітня школа І-ІІІ ступенів №14 багатопрофільний, 564.87kb.
- Ісакієва Людмила Вікторівна, директор Горлівського нвк «зош І ііі ст. №14 багато профільний, 173.71kb.
- Нвк «Горлівська загальноосвітня школа І-ІІІ ступенів №22 багатопрофільний ліцей», 326.19kb.
- Відділ освіти, 28.26kb.
- Міністерство освіти І науки україни вінницька область мурованокуриловецька районна, 115.75kb.
- «Про організаційно-педагогічне та методичне забезпечення викладання інформатики в зош, 73.64kb.
- Р е є страц І яучасників ІІІ етапу Всеукраїнського конкурс, 689.68kb.
- Яльності щодо рівня знань з української мови та літератури у 9-а та 9 Бкласах Вільнянської, 344kb.
Модель Горлівського НВК «ЗОШ І – ІІІ ст. № 14 – багатопрофільний ліцей «Лідер» - Школи діалогу культур
Зміст освіти
Загальна середня освіта у у Горлівському НВК «ЗОШ І – ІІІ ст. № 14 – багатопрофільний ліцей «Лідер» - це цілеспрямований процес оволодіння культурними зразками з різних аспектів життя ( знань про природу, людину, суспільство, культуру та виробництво) засобами пізнавальної і практичної діяльності, результатом якого є прогрес у розвитку інтелектуальної, соціальної і фізичної культури особистості та успішна її соціалізація у подальшому житті.
Загальна середня освіта спрямована на забезпечення відповідного рівня розвитку моральних якостей особистості, її всебічного розвитку шляхом опрацювання та переосмислення культурних зразків.
Ідея школи. Учень має навчатися у полікультурному просторі, побудованому на міжкультурному діалозі. У зв’язку з цим модель Горлівського НВК «ЗОШ І-ІІІ ст. № 14- багатопрофільний ліцей «Лідер» як школи діалогу культур спрямована на реалізацію нових підходів до організації системи загальної освіти, органічною складовою якої є принцип культуровідповідності; на створення відповідних умов для формування культурної особистості на основі індивідуальної культуротворчої практики.
Тому він передбачає:
- перегляд змісту освіти та форм його реалізації з урахуванням принципів мислення сучасної людини.
- створення нової освітньої практики, що інтегрує процеси навчання, виховання й розвитку на засадах культуровідповідності;
- створення умов для ефективного та продуктивного впровадження ідей акмеології щодо формування сучасного учня та вчителя;
- підвищення рівня педагогічної культури та культури управління навчальним закладом;
- створення умов для оволодіння культурними цінностями, що вже існують, у їх діалогічній взаємодії з сучасними культурними традиціями;
- створення умов, що забезпечать індивідуальну культуротворчу діяльність, розкриття здібностей особистості і формування її нового мислення через діалог культур.
Місія закладу. Формування творчо розвиненої, культурної, гуманної і толерантної особистості, патріота своєї Вітчизни, що володіє високими моральними якостями, здатного до самовизначення, самовираження і проектування успішної життєвої стратегії.
Модель висококультурної особистості Школи діалогу культур

Філософія закладу
- Освіта не просто є частиною культури, а грає в ній стрижневу роль. Це культуроформуючий і культуророзвиваючий процес.
- Школа є центром духовного, патріотичного, естетичного й етичного виховання учнів, це цілісне духовно – матеріальне середовище, що відтворює модель реального соціокультурного простору.
- Змістом процесів розвитку людини (освіти і виховання) є реальна зміна її місця у світі та самого цього світу.
- Справжній духовний розвиток людини можливий лише в результаті активного духовного життя.
- Моральні норми закладаються не шляхом моралей, а в активній моральній практиці.
- Гуманна людина може бути вихована такою лише при гуманному вихованні. Тільки тоді діяльність учня в школі здобуває статус внутрішньо вільної і творчої.
- Лише небайдужий, діяльний, компетентний, творчий педагог може виховати по –справжньому культурну людину.
- Впровадження інноваційних форм і методів організації навчально-виховного процесу – не данина моді, а вимога часу, що допомагає виховати творчу і самостійно мислячу особистість.
- Рефлексія є невід'ємною частиною культурної людини. Формування і розвиток рефлексивних навичок і вмінь – основа продуктивної інноваційної навчально-виховної діяльності.
- Високий рівень самосвідомості учнів можна виховати лише при глибокому вивченні національних традицій і національної історії.
- Усвідомлення цінностей національної і світової культури можливе лише у випадку активного включення учнів у процес відтворення культурних цінностей.
- Розвиток тісних партнерських відносин з батьками учнів є запорукою успіху у формуванні гармонійної особистості.
- Створення умов для успішної соціалізації і позитивної культурологічної практики учнів можливе при налагодженні партнерських взаємин і з державними і громадськими організаціями, іншими навчальними закладами.
- Високий рівень освіченості і культури учнів – запорука успішного професійного й особистісного самовизначення в майбутньому.
Пріоритетні завдання
Вони визначені в 4 ключових напрямках:
- в області навчання:
- Забезпечити:
- досягнення учнями достатнього рівня освіченості і розвитку ключових компетентностей, що відповідало би ступеню навчання, потенціалові дитини і рівневі її особистісного розвитку;
- індивідуальний розвиток учнів, надати можливості для найбільш повного задоволення їхніх інтересів, схильностей і талантів.
- Розширити уявлення учнів:
- про поняття «культура», познайомити їх зі структурою та функціями складових культури;
- про основні культурологічні концепції, пов’язані з сучасними науковими дисциплінами та з сучасними культурними процесами;
- про культуру, традиції та історію українського народу, сприяти формуванню самосвідомості школярів на основі культурної національної спадщини.
- про поняття «культура», познайомити їх зі структурою та функціями складових культури;
- Сформувати навички та вміння:
- орієнтуватись у механізмах та процесах формування та розвитку культури (національної, професійної, особистісної);
- виділяти теоретичні, прикладні та ціннісні аспекти культурологічного знання, використовувати їх для обгрунтування практичних рішень у повсякденному житті та при моделюванні своєї майбутньої професійної діяльності.
- Вміння та навички культурного, безконфліктного спілкування.
- Створити сприятливі умови для культуротворчої діяльності, основою якої служить партнерство рівноправних учасників освітнього і культуротворчого процесу учнів, учителів, батьків, державних та громадських організацій.
- виховання:
- Сприяти формуванню в учнів:
- моральних, етичних і соціальних понять, необхідних для діяльності в інтересах суспільства, філософії досягнення особистого успіху;
- гуманістичної системи цінностей;
- шанобливого ставлення до Батьківщини як до мірила своєї національної та культурної аутентичності;
- стійкої моральної та культурної норми про цінність людського життя та необхідність ведення здорового способу життя;
- здатності відтворювати моральні цінності, властиві особистості з духовною спрямованістю, уміння протистояти проявам соціальної моралі, що суперечать моральності і загальнолюдським цінностям.
- моральних, етичних і соціальних понять, необхідних для діяльності в інтересах суспільства, філософії досягнення особистого успіху;
- Створити умови для розвитку найкращих особистісних якостей школярів, надати їм можливість через виховну систему закладу отримати практичний етичний досвід та співставити його з суспільними та сімейними системами цінностей;
- психологічного розвитку, фізичного і морального здоров'я:
- Створити психологічно комфортні умови для учасників навчально-виховного процесу з метою збереження їх фізичного та морального здоров'я;
- познайомити учнів із психологічними аспектами комунікативної культури як запоруки успішної їх адаптації у майбутньому професійному середовищі;
- Сприяти формуванню:
- позитивної «Я- концепції», яка спрямована на визначення особистої індивідуальності та неповторності;
- психологічних навичок позитивної інтеграції у суспільстві (у групі товаришів, класному колективі, шкільному колективі, родині, при встановленні контактів із незнайомими людьми, при моделюванні своєї майбутньої професійної діяльності);
- рефлексивних навичок та вмінь як невід ‘ємної складової реалізації культурологічного підходу до організації навчально-виховного процесу.
- здатність протистояти маніпуляціям, спрямованим на особистість, та розвивати навички подолання психологічно негативних наслідків такого втручання у внутрішній світ індивідума.
- Зберегти та зміцнити здоров’я дітей педагогічними засобами навчання та медико-профілактичними заходами.
- в області соціалізації:
- Створити на базі закладу:
- через учнівське самоврядування продуктивну модель громадського управління державою, сприяти формуванню суспільної культури учнів;
- єдиний творчий простір з державними і громадськими організаціями, іншими навчальними закладами і позашкільними установами міста й області з метою розвитку соціальної компетентності учнів і створення умов для соціально- культурної практики.
- Сприяти розвитку:
- інформаційного простору школи та його змістовної взаємодії з оточуючим середовищем як бази для розвитку інформаційної компетентності учнів;
- соціальної активності учнів як необхідної умови їх майбутньої успішної соціалізації;
- Активно впроваджувати в практику роботи закладу проектну технологію як форму соціалізації школярів та базу для формування ключових, предметних та міжпредметних компетентностей учнів, ідеї акмеології щодо формування сучасного учня та вчителя, проблемно – діалогічне навчання.
Процеси осягнення культурних зразків грунтуються на загальнолюдських цінностях та принципах: культурологічності, культуровідповідності, комплексності, диференційованості, аксеологічності, багатоаспектності, послідовності і на принципі особистісно інтегрованого підходу до учня:
Культурологічний принцип припускає процес активного цілеспрямованого розвитку та саморозвитку школярів у напрямку осягнення, відтворення та примноження культурних цінностей.
Принцип культуровідповідності передбачає співставлення культурних зразків, що аналізуються, та створенних у межах закладу за критеріями гармонії, культурної значущості та моральності.
Принцип комплексності базується на розробці особливого підходу до викладання предметів інваріантної та варіативної частин навчального плану з урахуванням культурологічного аспекту, а також створення цілісного освітнього простору (школа, державні і громадські організації, інші навчальні заклади міста й області, позашкільні установи), у якому відбувалося б становлення особистості, здатної до культурної творчості.
Принцип диференціації припускає диференціацію задач, засобів і планованих результатів в освоєнні національної і світової духовної спадщини, у визначенні доступних дітям способів творчої діяльності. Диференціація повинна проходити, по-перше, з урахуванням віку, по-друге, рівня духовного й інтелектуального розвитку, по-третє, сімейних і національних особливостей.
Принцип аксеологічності вимагає формування в учнів стійких світоглядних уявлень про загальнолюдські цінності як невід'ємну складову будь-якого демократичного суспільства.
Принцип багатоаспектності реалізується у сполученні культурологічних, соціальних, психологічних, освітніх, виховного аспектів.
Принцип послідовності передбачає, що цілі і завдання системи навчання і виховання у закладі повинні бути розділені на стратегічні та поточні, і на кожнім етапі можливість реалізації поставлених цілей і задач повинна підтримуватись відповідним ресурсним забезпеченням.
Принцип особистісно інтегрованого підходу до розвитку учня вимагає урахування специфіки його емоційно-психічного і духовного життя та реалізації індивідуального підходу при організації навчально-виховного процесу.
Провідним з визначених принципів є культурологічний, який не тільки розкриває змістовну складову концепції, але і методологічну, демонструючи з іншими шістьма підходи до формування дійсно культурної людини.
Ключовим підходом до організації навчально-виховного процесу у Горлівському НВК «ЗОШ І – ІІІ ст. № 14 – багатопрофільний ліцей «Лідер» є діалогічність, яка полягає у тому, що учні повинні не тільки знаходити свої, особливі шляхи вирішення культурних проблем, а й порівнювати їх з представленими «культурними зразками» як певним етичним і естетичним критерієм. Цим створюється можливість для їх адекватного емоційного сприйняття і означення шляхів аналізу даних зразків, створення власних. Такий підхід дозволяє наблизити власний особистісно-історичний досвід учнів до суспільно-історичного, вирішуючи тим самим головну мету освіти.
Таким чином, зміст освіти Школи діалогу культур представляє із себе цілий ряд взаємопов'язаних компонентів: когнітивно-інформаційного, індивідуальноопераційного, емоційного та індивідуальнотворчого.
Структура змісту освіти Школи діалогу культур

Де культуропізнавальна діяльність - це сума навичок та вмінь учнів, спрямованих на аналіз вже наявних культурних зразків і їх порівняння зі своїм культурним досвідом. «Культурний шок» - прояв емоційно-ціннісного ставлення до досліджуваних культурних зразків. Він сприяє емоційному переживанню культурного зразка, активізації творчої уяви школяра. Моделювання представленого культурного зразка або створення на його основі свого.
В основі організації навчально - виховного процесу в Школі діалогу культур лежить принцип діалогізації, який базується на твердженні, що «... спроба« внести »у свідомість дитини моральні норми, ігноруючи його власну діяльність з освоєння культурного досвіду, руйнує основи виховання, а також розумового і навіть фізичного розвитку дитини». Тому складовими уроку-діалогу є наступні:






Структура уроку діалогу культур
В основі такого уроку лежать різні види діалогів.
Модель формування культурологічних знань та культурознавчих цінностей у Школі діалогу культур


Вивчення культурного потенціалу особистості
Виявлення культурної, духовно – моральної та інформаційно - культурологічної проблеми, культурного дисонансу в особистому культурному досвіді учня

Інтеграція компонентів у єдиній, колективній, культурознавчій проблемі
Формування уявлень про актуальність запропонованої проблеми


Розвиток на основі сучасних форм і методів навчання навичок і вмінь, особистісних якостей, необхідних для компетентного аналізу культурного зразка




Естетичного смаку
Моральності

Об'єктивності
Грамотності
Вироблення власної духовно – моральної та інформаційно-культурологічної позиції в культурному діалозі


Захист своєї культурної позиції в міжособистісному діалозі, її коригування



Рефлексія і взаємооцінка культуропізнавальної та культуротворчої діяльності
Виявлення здатності до прояву духовно – моральних якостей особистості





Здібності до творчої розробки культурознавчого матеріалу
Потреба добре вчитися
Потреба в постійній самоосвіті й самовдосконаленні
Прагнення до дотримання етико – естетичних норм спілкування з дітьми


Формування зацікавленості в подальшій культуротворчій діяльності

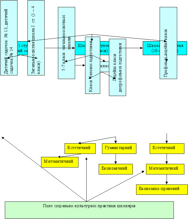
Система загальної середньої освіти Горлівського НВК «ЗОШ І – ІІІ ст. № 14 – багатопрофільний ліцей «Лідер»
Система загальної середньої освіти Горлівського НВК «ЗОШ І – ІІІ ст. № 14 – багатопрофільний ліцей «Лідер» багатоаспектна.
У зв'язку з тим, що в контексті навчально - виховного процесу змінюються акценти, підвищується роль самоосвітньої діяльності та відповідних умов для її організації, а також міжкультурного діалогу вчителів - учнів, учителів - батьків учнів, батьків - дітей, вчителів - учнів - їх батьків, розширюється культурний досвід і культурні уявлення учнів, структура Школи діалогу культур представляє взаємодію таких ключових компонентів, як урочна система, парк відкритих студій, соціокультурне середовище:
Особливості структури навчального процесу Школи діалогу культур

Ця модель побудована з урахуванням таких необхідних складових формування світосприйняття, як вплив на дитину не тільки школи, але і держави, суспільства, родини, однолітків, засобів масової інформації. І всі ці складові знаходяться в постійній взаємодії. Тому, розглядаючи модель Школи реалізації культурологічного підходу до навчання і виховання учнів, доцільно розглянути парадигму взаємодії всіх складових.
Горлівський НВК «ЗОШ І – ІІІ ст. № 14 – багатопрофільний ліцей «Лідер» складається з комплексу «Школа І ступеня – дитячий садок», школи ІІ ступеня, до якої входять загальноосвітня школа (5 – 7 класи), та 8-9 ліцейні класи допрофільної підготовки та загальноосвітні класи допрофільної підготовки, школа ІІІ ступеня (10 – 11 класи) – профільні ліцейні класи.
Загальна структура Горлівський НВК «ЗОШ І – ІІІ ст. № 14 – багатопрофільний ліцей «Лідер»


Школа І ступеня – дитячий садочок
Діяльність школи І ступеня спрямована на підготовку дитини до вірного емоційного та поведінкового сприйняття оточуючого світу і себе.
Ціль. Сформувати в учня, вміння позитивно сприймати естетичні та етичні культурні зразки, аргументовано висловлювати своє ставлення до них та виявляти бажання будувати свої стосунки з оточуючими за критеріями культуровідповідності.
Завдання:
Сформувати в учнів:
- достатній рівень знань з базових предметів;
- уявлення про культуру як основу людського життя та людських взаємин;
- навички культурного спілкування з учителями, однолітками, батьками;
- стійке переконання про цінність людського життя;
- навички самоосвітньої діяльності;
- стійку мотивацію до дотримання правил культури життя та особистої гігієни.
Виховати:
- інтерес та повагу до національної культури;
- повагу до інших;
- високі моральні якості особистості.
Створити умови для розвитку:
- навчальної культури школярів, їх індивідуальних схильностей;
- впровадження форм та методів акметехнології у навчально-виховний процес.
Познайомити учнів з поняттям «культура» та з її різними видами.
Організувати роботу:
- предметних та загально розвиваючих гуртків на основі ігрової діяльності.
- з надання психолого-педагогічні рекомендації щодо розвитку нахилів та здібностей учнів;
Модель учня школи І ступеня
Школа діалогу культур
Учень школи І ступеня



Ключові моральні якості:
чесність
доброзичливість,
чуйність
охайність
Сформовані навички та вміння:
вміння бачити, емоційно відгукуватись та усвідомлювати красу, естетичні якості різноманітних явищ і об’єктів навколишнього світу;
навички:
- ведення культурного діалогу з однолітками, учителями, батьками;
- дотримання культури навчальної діяльності;
- дотримання правил особистої гігієни;
- сприймання, оцінки художнього образу в творах мистецтва, здатності до співпереживання (емпатії).
чесність
Понятійне культурологічне коло:
культура; українська народна культура, культури народів Росії та Англії; художня культура, культура спілкування; культура особистої гігієни; культура навчальної діяльності
Структура комплексу «Школа І ступеня – дитячий садочок»
До комплексу «Школа І ступеня – дитячий садочок» входить початкова ланка (1 – 4 класи) Горлівського НВК «ЗОШ І – ІІІ ст. № 14 – багатопрофільний ліцей «Лідер». Взаємозв’язки будуються на принципах широкого співробітництва, взаємодопомоги та пропедевтичного підходу до формування майбутнього школяра. Вони реалізуються у таких формах:
- Проведення занять для майбутніх першокласників учителями школи.
- Проведення психолого – педагогічного діагностування дітей;
- Проведення психолого-педагогічних консультацій для батьків майбутніх школярів;
- Організація роботи спільного консультпункту «Ми готуємось до школи».
- Проведення спільних свят та заходів;
- Використання вихователями дитячих садочків народно-етнографічної бази закладу для проведення занять з народознавства.
Школа І ступеня
Структура навчально-виховного процесу.
З метою реалізації вказаної цілі та завдань до структури Школи І ступеня входять:
- Предметні та загальнорозвиваючі гуртки, предмети та курси за вибором: «Бальні танці», «Хореографія», «З бабусиної скриньки (цікава етимологія)», «Сходинки до інформатики», «Українська мова», «Російська мова», «Математика»;
- «Уроки дива»
- Школа культурних школярів та їх батьків;
- Предметні олімпіади, конкурси, змагання;
- Шкільні свята;
- Педагогічно-просвітницькі діалоги між батьками та вчителями «Є проблема».
Поле соціально-культурної практики школярів складають:
- Дитяча музична, художня та спортивна школи;
- Палац дитячої та юнацької творчості;
- Музеї міста;
- Дитячий ляльковий театр;
- Школа юного отамана;
- Міські, обласні, конкурси та змагання;
- Шкільні акції «Створи добро», «Ніхто не забутий, ніщо не забуто»;
- «Культурні діалоги» між учнями, їх батьками та вчителями у межах Школи культурних школярів та їх батьків;
- Спільні свята школи та дитячих садочків № 13, 14.
Школа ІІ ступеня
Діяльність школи ІІ ступеня спрямована на формування навичок культурної продуктивної взаємодії учня з оточуючим середовищем.
Ціль. Сформувати в учня стійке уявлення про культуру як основу буття людини, достатній рівень навчальної культури, навичок самоаналізу та самоосвіти як складових навчальної культури.
Завдання:
Сформувати в учнів:
- вищий за достатній рівень знань з базових предметів;
- навичок самоосвіти та рефлексивних вмінь як складових навчальної культури;
- уявлення про культуру повсякденності, відпочинку та фізичного розвитку;
- навички культури праці;
- вміння протистояти негативним психологічним впливам суспільства на особистість.
Виховати:
- толерантність;
- повагу до гуманістичної системи цінностей;
- шанобливе ставлення до Батьківщини;
- стійке переконання про неповторність та цінність людського буття.
Познайомити учнів:
- зі структурою та функціями складових поняття «культура»;
- із ключовими підходами та психологічними аспектами встановлення продуктивних взаємовідносин «Я і світ».
Сприяти розвитку:
- уявлень про культуру, традиції та історію українського народу та формування самосвідомості школярів на основі культурної національної спадщини;
- культури праці та відпочинку школярів;
- стійких моральних норм;
- культури взаємодії учнів із соціально-культурним середовищем.
Організувати роботу з:
- впровадження форм та методів акметехнології, проблемно-діалогічного навчання;
- впровадження психолого-педагогічної системи О. В. Киричука «Універсал»;
- розробки психолого-педагогічні рекомендації з розвитку нахилів та здібностей учнів;
- складання планів самоосвітньої діяльності з обдарованими школярами;
- активного впровадження інформаційної та проектної технологій;
- з учнівськими портфоліо.
Модель учня школи ІІ ступеня
Школа діалогу культур
Учень школи ІІ ступеня



Ключові моральні якості:
толерантність, чуйність, здатність до саморозвитку та самовиховання, відповідальність, самостійність, моральна стійкість
Сформовані навички та вміння:
- емоційного сприйняття та аналізу культурних взірців, їх моделювання;
- ведення культурного діалогу з однолітками, учителями, батьками, оточуючим середовищем;
- дотримання культури навчальної діяльності та відпочинку;
- ведення здорового способу життя;
- рефлексії.
чесність
Понятійне культурологічне коло:
культурні епохи; культура повсякденності, відпочинку та фізичного розвитку; культура праці та відпочинку; культура фізичного розвитку.
Структура школи ІІ ступеня
Школа ІІ ступеня має двоступеневу структуру. І ступінь середньої ланки складається з 5-7 класів загальноосвітньої школи, ІІ ступінь (8 – 9 класи) – з класів базової допрофільної підготовки та ліцейних класів. класи доліцейної підготовки та загальноосвітні класи відрізняються рівнем поглиблення знань з профільних предметів. Прийом до ліцейних класів відбувається на рейтинговій основі.
І ступінь середньої ланки. 5 - 7 класи. Доліцейна підготовка.
Структура навчально-виховного процесу:
- Предметні та загальнорозвиваючі гуртки, предмети та курси за вибором: «Бальні танці», «Хореографія», «Основи економіки»,«Українська мова», «Російська мова», «Математика»; «Баскетбол».
- Школа культурних школярів та їх батьків;
- Психологічні уроки з елементами тренінгу «Мій світ і Я. Шлях до взаєморозуміння»;
- Предметні олімпіади, конкурси, змагання;
- Шкільні свята;
- Педагогічно-просвітницькі діалоги між батьками та учителями «Є проблема».
- Літній профільний табір «Лідер»;
- Індивідуальні консультації з предметів для обдарованих школярів;
Поле соціально-культурної практики школярів:
- Дитяча музична, художня та спортивна школи;
- Палац дитячої та юнацької творчості;
- Музеї міста, області;
- Дитячий ляльковий театр, міський театр «Юність»;
- Робота в тимчасових шкільних творчих групах з розробки та реалізації шкільних проектів;
- Міські, обласні, Всеукраїнські конкурси та змагання;
- Шкільні акції «Створи добро», «Ніхто не забутий, ніщо не забуто»;
- «Культурні діалоги» між учнями, їх батьками та вчителями у межах Школи культурних школярів та їх батьків;
- Літній профільний табір «Лідер», подорожі країною.
ІІ ступінь середньої ланки. 8 - 9 класи. Класи базової підготовки.
Ціль. Сформувати школяра, який буде мати достатній рівень знань з базових предметів та здатний будувати свою діяльність, міжособистісну комунікацію відповідно до критеріїв культуровідповідності.
Структура навчально-виховного процесу:
- Предметні та загальнорозвиваючі гуртки, предмети та курси за вибором: «Українська мова», «Російська мова», «Математика», «Бальні танці», «Хореографія», «Баскетбол», «Рукопашний бій»;
- Корекційні заняття;
- Школа лідерів;
- Психологічні уроки з елементами тренінгу «Мій світ і Я. Шлях до взаєморозуміння»;
- Предметні олімпіади, конкурси, змагання;
- Шкільні свята;
- Педагогічно-просвітницькі діалоги між батьками та учителями «Є проблема».
- Літній профільний табір «Лідер»;
- Учнівські органи самоврядування, Рада отаманів.
- Індивідуальні консультації з предметів для обдарованих школярів.
Поле соціально-культурної практики школярів:
- Дитяча музична, художня та спортивна школи;
- Палац дитячої та юнацької творчості;
- Музеї міста, області;
- Міський театр «Юність»;
- Робота в тимчасових шкільних творчих групах з розробки та реалізації шкільних проектів;
- Міські, обласні, Всеукраїнські конкурси та змагання;
- Шкільні акції «Створи добро», «Ніхто не забутий, ніщо не забуто»;
- «Культурні діалоги» між учнями, їх батьками та вчителями у межах спільних круглих столів;
- Літній профільний табір «Лідер», подорожі країною.
ІІ ступінь середньої ланки. 8 - 9 класи. Ліцейні класи.
Ціль. Сформувати школяра, який буде мати високий рівень знань з базових предметів та здатний будувати свою діяльність, міжособистісну комунікацію відповідно до критеріїв культуровідповідності, створювати культурні зразки, спираючись на зразок.
Структура навчально-виховного процесу:
- Предметні та загальнорозвиваючі гуртки, предмети та курси за вибором: «Основи економіки», «Ділова активність», «Основи журналістики», «Бальні танці», «Хореографія», «Баскетбол», «Рукопашний бій»;
- Індивідуальні заняття з підготовки учнів до предметних олімпіад;
- Мала Академія Козацтва, шкільні інтелектуальні сесії.
- Парк відкритих студій.
- Школа лідерів;
- Психологічні уроки з елементами тренінгу «Мій світ і Я. Шлях до взаєморозуміння»;
- Предметні олімпіади, конкурси, змагання;
- Шкільні свята;
- Педагогічно-просвітницькі діалоги між батьками та учителями «Є проблема».
- Літній профільний табір «Лідер»;
- Учнівські органи самоврядування, Рада отаманів.
- Індивідуальні консультації з предметів для обдарованих школярів;
- Ярмарок професій.
Поле соціально-культурної практики школярів:
- Дитяча музична, художня та спортивна школи;
- Палац дитячої та юнацької творчості;
- Музеї міста, області;
- Міський театр «Юність», обласні театри;
- Робота в тимчасових шкільних творчих групах з розробки та реалізації шкільних проектів;
- Участь у розробці молодіжних проектів на міському, обласному, Всеукраїнському рівнях. участь у обласних молодіжних форумах «Молодь Донеччини».
- Участь у міських та обласних органах учнівського самоврядування;
- Міські, обласні, Всеукраїнські конкурси та змагання;
- Шкільні акції «Створи добро», «Ніхто не забутий, ніщо не забуто»;
- «Культурні діалоги» між учнями, їх батьками та вчителями у межах спільних круглих столів;
- Літній профільний табір «Лідер», подорожі країною;
- Шкільна газета, шкільний Інтернет-сайт;
- Євроклуб.
Школа ІІІ ступеня. (10 – 12 класи). Ліцейні класи
Діяльність школи ІІІ ступеня спрямована на підготовку школяра до активної взаємодії з соціокультурним середовищем на принципах культуровідповідності.
Школа ІІІ ступеня складається з профільних ліцейних класів: естетичного, математичного, економіко-правового.
Ціль. Сформувати творчо розвинену, культурну, гуманну і толерантну особистість, що володіє високими рівнем знань та етичної культури, здатну до самовизначення, самовираження і проектування успішної життєвої парадигми.
Завдання:
Забезпечити досягнення учнями достатнього рівня освіченості і розвитку ключових компетентностей, які відповідали б рівню особистісного розвитку школяра.
Сформувати:
вміння орієнтуватись у механізмах та процесах формування та розвитку культури (національної, професійної, особистої);
виділяти теоретичні, прикладні та ціннісні аспекти культурологічного знання, використовуючи їх для обґрунтування практичних рішень у повсякденному житті та при моделюванні своєї професійної діяльності;
здатність відтворювати моральні цінності, властиві особистості з духовною спрямованістю, уміння протистояти проявам соціальної моралі, що суперечать моральності і загальнолюдським цінностям;
позитивну «Я - концепцію», яка спрямована на визначення особистої індивідуальності та неповторності;
рефлексивні навички та вміння; здатність до самовизначення, саморозвитку, самовиховання і самоосвіти.
Виховати повагу до загальнолюдських цінностей та необхідність співставлення своїх вчинків, дій з етичними та естетичними загальнолюдськими нормами.
Сприяти розвитку здібностей та нахилів школяра, культури соціальної інтеграції учнів.
Організувати роботу з:
- впровадження форм та методів акметехнології, проблемно-діалогічного навчання;
- впровадження психолого-педагогічної системи О. В. Киричука «Універсал»;
- розробка психолого-педагогічні рекомендації з розвитку нахилів та здібностей учнів;
- складання планів самоосвітньої діяльності з обдарованими школярами;
- активного впровадження інформаційної та проектної технологій;
- з учнівськими портфоліо.
Модель учня школи ІІІ ступеня
Школа діалогу культур
Учень школи ІІІ ступеня



Ключові моральні якості:
- визнання значимості власної особистості як творця своєї життєвої стратегії, що володіє індивідуальними психофізичними особливостями;
- креативність, самостійність;
- здатність відтворювати моральні цінності, властиві особистості з духовною спрямованістю, уміння протистояти проявам соціальної моралі, що суперечать моральності і загальнолюдським цінностям;
- володіння волею і здатність нести відповідальність за свої дії;
- толерантність, поважне ставлення до чужої позиції;
Сформовані навички та вміння:
- емоційного сприйняття, аналізу культурних взірців, їх моделювання та створення на їх основі своїх;
- здатність до самовизначення, саморозвитку, самовиховання і самоосвіти; навички побудови успішної життєвої стратегії;
- ведення культурного діалогу з однолітками, учителями, батьками, оточуючим середовищем; надпння позитивного впливу на соціокультурне середовище;
- дотримання культури навчальної діяльності та праці, відпочинку;
- ведення здорового способу життя.
чесність
Понятійне культурологічне коло:
сучасна культура; масова культура, елітарна культура; культура повсякденності, топосу; рекреаційна культура
Структура навчально-виховного процесу
- Організація профільних груп, економічної та правової спрямованості у межах класу економіко-правового профілю.
- Предметні та загальнорозвиваючі гуртки, предмети та курси за вибором: «Основи економіки», «Ділова активність», «Основи журналістики», «Бальні танці», «Хореографія», «Баскетбол», «Рукопашний бій».
- Індивідуальні заняття з підготовки учнів до предметних олімпіад;
- Мала Академія Козацтва, шкільні інтелектуальні сесії;
- Парк відкритих студій;
- Психологічні уроки з елементами тренінгу «Мій світ і Я. Шлях до взаєморозуміння»;
- Предметні олімпіади, конкурси, змагання;
- Шкільні свята;
- Педагогічно-просвітницькі діалоги між батьками та учителями «Є проблема».
- Літній профільний табір «Лідер»;
- Учнівські органи самоврядування, Рада отаманів.
- Індивідуальні консультації з предметів для обдарованих школярів;
- Робота з портфоліо;
- Ярмарок професій.
Поле соціально-культурної практики школярів
- Дитяча музична, художня та спортивна школи;
- Вищі навчальні заклади міста та області, студентські науково-практичні конференції.
- Музеї міста, області;
- Міський театр «Юність», обласні театри;
- Робота в тимчасових шкільних творчих групах з розробки та реалізації шкільних проектів;
- Участь у розробці молодіжних проектів на міському, обласному, Всеукраїнському рівнях. участь у обласних молодіжних форумах «Молодь Донеччини».
- Участь у міських та обласних органах учнівського самоврядування;
- Міські, обласні, Всеукраїнські конкурси та змагання;
- Шкільні акції «Створи добро», «Ніхто не забутий, ніщо не забуто»;
- «Культурні діалоги» між учнями, їх батьками та вчителями у межах спільних круглих столів;
- Літній профільний табір «Лідер», подорожі країною;
- Шкільна газета, шкільний Інтернет-сайт;
- Євроклуб.
Парк відкритих студій
Однією з форм активної культурологічної практики учнів, їхніх батьків, вчителів є Парк відкритих студій. Він являє собою низку добровільних творчих різновікових об'єднань, робота в яких будується на основі міжособистісних діалогів. Склад учасників студій нефіксований. Він визначається на основі особистих інтересів. За своїм змістом студії представляють собою синтетичні курси, які в більшості своїй не мають конкретної предметної спрямованості, а вирішують певні культурні проблеми. Їх структура відповідає типології культур.
Типологія культур
(за Є. А. Подольською)

Творчі студії вирішують проблеми формування культури спілкування, мислення, навчання, культури, побуту та етичної культури. Так, формування культури спілкування представлено студіями: «Мистецтво діалогу», «Таємниці слова», «У світі ділових документів», «Світ «впливових» слів». Особливостями організації навчально-виховного процесу в межах студій є:
- практична спрямованість;
- значущість питань, які розглядаються у межах студії, для дитини;
- добровільність;
- варіативність;
- мобільність.
З метою реалізації одного з ключових принципів роботи студій мобільності, ведучим підходом до планування діяльності є диференційований підхід, який полягає не тільки у визначенні ціль та завдань роботи різновікових груп у межах студії, а і в підборі матеріалу, ефективного розподілу навчальних годин у межах студій, що повинно сприяти розв’язанню окремих обраних проблем у межах одного заняття.
Структуру роботи парку відкритих студій складають такі курси:
| Профіль навчання | Тематика студій |
| Гуманітарний | «Ділове українське мовлення»; «Скринька народних таємниць»; «Світ української поезії»; «Епоха шістдесятництва»; «Особистість в історії. Історичні та літературні портрети»; «Великі битви історії»; «Сторінками російської літератури»; «Вивчаємо англійську, подорожуючи Великобританією»; «Подорож Германією»; «Інтернет – спілкування на англійській мові». |
| Естетичний | «Світ української поезії»; «Епоха шістдесятництва»; «Особистість в історії. Історичні та літературні портрети»; «Сторінками російської літератури»; «Ми відправляємось на англійське свято»; «Дебати в школі на уроках предметів філологічного циклу». |
| Математичний | «Юний банкір. Культура відсоткових розрахунків, їх практичне використання»; «Юний інженер. Прямокутні трикутники в математиці та кресленні»; «Рівняння вищих степенів»; «Математика для майбутніх абітурієнтів». |
| Економіко-правовий | «Юний банкір. Культура відсоткових розрахунків, їх практичне використання»; «Практичний курс англійської мови для майбутніх бізнесменів»; «Вчимося бути громадянами»; «Європейські студії». |
Глосарій
Аудіовізуальна культура – це тип культурної діяльності, яка опосередкована
спеціальними технічними засобами передачі інформації – радіо, кінематограф,
телебачення, новітньою аудіо – та відеотехнікою.
Виховання - процес цілеспрямованого систематичного прищеплення
індивідам моральних норм, понять, поглядів, способів і форм діяльності та
поведінки, прийнятих у даному суспільстві.
Діалог – (від греч. – бесіда) – форма мовно-розумової комунікації, в якій
схрещуються різноспрямовані потоки думок з метою з’ясувати спільні точки
взаєморозуміння та окреслити розбіжності, що має сприяти виявленню
істини. У лінгвістів – вид мови, що характеризується ситуативністю,
контекстуальністю і довільністю, має слабку організаційну структуру.
Духовний світ особистості – система свідомо-психологічних рис,
особливостей, яка в своїй цілісності виявляє міру усвідомлення людиною
сутності буття, свого місця й призначення в світі і проявляється в характері
відношення до світу і себе. Характерною особливістю духовного світу
особистості виступає здатність застосовувати знання і розум для
оцінки явищ, для визначення ставлення до них, характеру вчинків і дій
відповідно до потреб та інтересів особи, класу, суспільства.
Культурологія є системою знань про сутність, закономірності існування та
розвитку культури, про механізми функціонування конкретних форм і сторін
культури… Культурологія занурює людину у світ духовних цінностей,
дозволяє осмислити як єдиний комплекс міфологію, релігію, філософію,
мистецтво, етичні та естетичні пристрасті.
Культурологічні знання (КЗ):
І. Знання про розвиток матеріального світу плюс знання про формування
духовності.
ІІ. Знання є основною існування індивіда і разом з ним становлять найбільшу
цінність в розвитку всесвіту.
Культура – історично визначальний рівень розвитку , творчих сил і
здібностей людини, що втілюється у типах і формах організації життя і
діяльності людей, а також у створених ними матеріальних та духовних
цінностей.
Культура поведінки – сукупність духовних цінностей, правил, норм, які
регулюють характер взаємовідносин між людьми і служать для того, щоб
полегшувати людині входження в суспільство, зробити умови його
спілкування з іншими приємними і зручними.
Культурна агресія - насильницьке нав’язування суспільству (або спільнотам)
зразків культури або способу життя в результаті територіальних завоювань
Культурна діяльність – одне з базових понять культурології, яке
сформувалось на основі діяльнісного розуміння природи культури і розвинене
свердловською (єкатеринбурзькою) культурологічною школою. (Л.Коган,
В.Волков, А.Шарова та інш.) В основі його розуміння лежить поширене
трактування взаємозв’язку категорій «виробництво», «потреба», «споживання»
стосовно духовної культури. Ця категорія в застосуванні до явищ
культури (мистецтво, культурне обслуговування і т.д.) розкриває весь цикл
функціонування і розвитку культури (створення, освоєння, тиражування,
розповсюдження і «резонування» культурних цінностей в суспільстві)
Культура навчальної діяльності – сформованість таких організаційних
навичок та вмінь: дотримувати режиму розумової праці під час виконання
домашніх завдань4 самостійно добирати необхідне навчальне приладдя і
підтримувати порядок на робочому місці; орієнтуватися в тривалості праці;
додержувати певної послідовності виконання роботи під керівництвом учителя
чи самостійно; користуватися підручником та іншими інформаційними
джерелами, дидактичним та роздатковим матеріалом, підрядковими примітками;
своєчасно підготуватися до уроку; переключатися з одного виду роботи на інші;
не відволікатися на сторонні справи
Культурна соціалізація - складова частина соціалізаії, яка забезпечує
включення особистості в суспільство відповідно до його норм і способу життя.
Культурні цінності – результат оцінки пізнавальними
(особистістю, групою, спільністю) об’єктивно існуючого соціокультурного
світу.
Ментальність – (від лат. – розумовий) - світосприйняття, яке формується
глибокому психічному рівні індивідуальної або колективної свідомості,
сукупність психологічних, поведінкових настанов індивіда або соціальної групи.
Мораль – (лат.) – система поглядів і уявлень, норм і оцінок, що регулюють
моральну поведінку людей. Базується на силі переконання, громадської думки,
традицій, авторитетів.
Норми культури - це загальноприйняті в межах групи чи суспільства правила
взаємодії, згідно з якими одні форми взаємодії рекомендуються як бажані,
підтримуються або не схвалюються
Політична культура - рівень засвоєння людиною та суспільством політичних
ідей, поглядів, концепцій, програм, досягнень суспільно-політичної думки;
зрілість і компетентність в оцінках політичних явищ; форма політичної етики,
Письмова культура - форми культурного спілкування, які
письмовими текстами – спочатку рукописними, пізніше – друкованими, а також
пов’язані зх. діяльністю відповідних інститутів і організацій – бібліотек,
видавництв, освітніх закладів та інш.
Усна культура - це різні види культурно-дозвільної діяльності,
ґрунтуються на безпосередньому особистому спілкуванні у рамках відносно
невеликих спільнот.
Цінності - це загальноприйняті переконання щодо цілей, яких людина повинна
прагнути. Вони встановлюють основу моральних принципів.
Література
- Аверинцев С. С. , Давыдов Ю. Н., Турбин В. Н. Бахтин как философ: Сб. статей / Рос. академ. наук, институт философии. – М.: Политиздат, 1990.
- Бахтин М. М. Эстетика словесного творчества. М.: «Художественная литература», 1979.
- В. С. Библер, С. Ю. Курганов. Школа диалога культур. Идеи, опит, перспективы. – Кемерово «Алеф», 1993
- Вебер М., Избранные произведения. М., 1990.
- Петрушенко В. Л. Історія світової філософії. Фундаментальні проблеми філософії.
Навчальний посібник. – Львів: НУ“ЛП”, 2002.
- Петрушенко В. Л., Пинда Л. А., Подольська Є. А. та інш. Культурологія: Навчальний посібник для студентів вищих навчальних закладів І – ІV рівнів акредитації. – Львів: «Магнолія 2006», 2007.
- Подольська Є. А., Лихвар В. Д., погорілий Д. Є. Кредитно-модульний курс культурології. Навчальний посібник. – К. : Фірма «Інкос», центр навчальної літератури, 2006.
- А. Є. Прилуцька, В. М. Корабльова. Культурологія. Модульний курс: навчальний посібник. - Х.: Торгсін плюс, 2009.
- Соціалогія культури: навч. Посібник // О. М. Семашко, В. М. Піча, О. І. Погорілий. – К.: «Каравела», Львів, 2002
- Л. И. Оберемок «Образование и культура: традиции и новые пути взаимодействия». Материалы научно-практической конференции.
- Статья «Культурологическая компетентность как основная составляющая процесса социализации личности современного специалиста» В. Л. Бенина и Е. Д. Жукова. Материалы научно-практической конференции.
- Статья «Содержание образования как культуросообразная модель жизнедеятельности» А. Н. Дахина; журнал «Стандарты и мониторинг».
- Статья А. М. Гольдина «Школа-парк как одна из моделей свободного образования»; журнал «Информационные технологии».
- Статья «Модель культурной школы» Г. П. Сусловой; журнал «Современные педагогические технологии».
- Селевко Г. К. Энциклопедия образовательных технологий. – М. 6 НИИ школьных технологий, 2006.
