Рассказать о взаимоотношениях между побудительными приемами рекламы и ответной реакцией потребителей
| Вид материала | Рассказ |
- План реферата. Определение травматического шока. Патогенез травматического шока, 152kb.
- Серия: «Уровневый подход в экономических, 4769.56kb.
- Анализ магазина, 212.78kb.
- Статья 1, 859.89kb.
- Статья 1, 663.91kb.
- Курсовая работа по дисциплине: маркетинговые исследования На тему «Исследование влияния, 87.43kb.
- Закон от 13 марта 2006 г. N 38-фз «О рекламе», 562.1kb.
- Российская федерация федеральный закон о рекламе, 696.16kb.
- Российская федерация федеральный закон о рекламе, 140.08kb.
- Российская федерация федеральный закон о рекламе, 671.41kb.
1 2
ПРОИЗВОДИТЕЛИ
в одиночку или коллективно;
общенациональные или
региональные
Это предприятия и организации, изготавливающие товары и предлагающие услуги с целью их реализации потребителям и получения прибыли. Часто (но не всегда) они предлагают свой товар (услугу) под торговой маркой. Это может быть название компании или просто одно марочное название из ассортимента товаров фирмы.
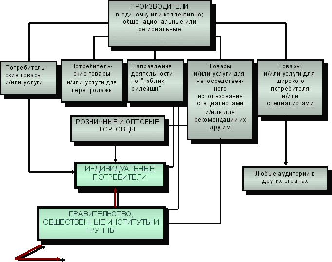
В современной Армении основными рекламодателями являются производители товаров потребления. Но реклама от имени производителей имеет большое множество разновидностей и с ее значительной частью большинство из нас никогда не сталкивается. Однако для ознакомления со всем многообразием рекламных сообщений, начнем с самой знакомой для всех нас рекламы – рекламы, направленной на индивидуального потребителя (См. Рис. 3.16.)
Рис. 3.16.
РЕКЛАМА,
НАПРАВЛЕННАЯ НА ИНДИВИДУАЛЬНОГО ПОТРЕБИТЕЛЯ

Некоторые товаропроизводители пользуются рекламой, для того, чтобы донести свое обращение до индивидуального потребителя и воздействовать на него в отношении товаров для личного употребления или товаров домашнего обихода.
Они добиваются нашего внимания с помощью телевидения, радио, ежедневных и еженедельных газет, потребительских журналов, а также рекламных щитов, рекламы на транспорте, бесчисленных материалов прямой почтовой рекламы, каталогов и множества других носителей.
Единственное предназначение этих мероприятий пробудить у людей желание приобрести именно тот товар, о котором говорится в рекламном сообщении. Так что, приобретая конфеты, мороженное, отправляясь на отдых или в частную поездку на самолете той или иной авиакомпании, мы откликаемся (по крайней мере, частично) на рекламный призыв производителя товаров или услуг широкого потребления. Иногда с целью экономии средств или с целью комплексной рекламы сопутствующих товаров, рекламодатели исходя из коммерческих интересов, объединяют свои усилия и дают совместную рекламу.
Помимо рекламы направленной на индивидуального потребителя, очень часто мы становимся свидетелями рекламы, направленной на сферу торговли (См Рис 3.17.).
Рис. 3.17.
РЕКЛАМА, НАПРАВЛЕННАЯ НА СФЕРУ ТОРГОВЛИ



Те же товары, с которыми каждый из нас часто встречается в рекламе, фигурируют и в так называемой рекламе на сферу торговли, адресованной розничным и оптовым торговцам. Прибегая к этой разновидности рекламы, производители добиваются внимания и благосклонности руководителей магазинов, аптек, розничных торговцев техническими товарами, владельцев станций технического обслуживания, бензоколонок, косметических салонов и специализированных магазинов, управляющих магазинов по продаже мебели, инвентаря и товаров для сельского хозяйства и других деловых людей.
В этом случае (в основном) используются специальные виды рекламы в виде специализированных журналов, брошюр, бюллетеней.
Какова цель рекламы направленная на сферу торговли? Зачастую речь идет о необходимости завозить на склад товар именно этого конкретного производителя и стимулировать его сбыт. С другой стороны, некоторые производители предлагают свои товары розничному торговцу, чтобы тот продавал их под маркой своего магазина. Реклама на сферу торговли – это средство передачи идей и условий вышеназванных и многих других вариантов взаимоотношений в цепочке ''производитель – оптовик – розничный торговец''. Реклама, направленная на оптового покупателя естественно содержит в себе гораздо больше информации, поскольку в ней должны содержаться сведения не только о товаре (услуге), но и рекомендации по его применению, обслуживанию, ремонте.
Естественно, производитель хочет предстать перед оптовым покупателем в максимально выгодном свете, с целью заключения обоюдно выгодной сделки. При этом производитель может, ссылаться на общественное мнение о его производстве, которое он формирует за счет ''престижной рекламы'' или ''Паблик рилейшнс''. (См Рис. 3.18.)
Рис. 3.18.
РЕКЛАМА ПАБЛИК РИЛЕЙШНС
(ПРЕСТИЖНАЯ РЕКЛАМА)

В последние годы во всем мире, со стороны производителей наблюдается повышенный интерес к формированию о своем предприятии (фирме) положительного общественного мнения, налаживанию ''дружеских'' отношений с различными слоями общества. Эта деятельность, крайне многогранна и ей трудно дать краткое и всеобъемлющее название даже на английском языке, а тем более сложно перевести на другие языки. На наш взгляд, наиболее удачным переводом можно считать выражение: - ''Связи с общественностью''
Учитывая повышенный общественный интерес к вопросам, охраны прав потребителей, качества, экологии, благотворительности и т.д., производители в подобной рекламе информируют правительство и население о мероприятиях, проводимыми фирмой по сохранение окружающей среды, экономии дефицитных природных ресурсов, шефской и спонсорской деятельности и пр.
Делается это зачастую и с помощью рекламы, направленной на специалистов. (См Рис 3.19.)
Рис. 3. 19.
РЕКЛАМА,
НАПРАВЛЕННАЯ НА СПЕЦИАЛИСТОВ

Данная рекламная продукция появляется в виде статей (заключений) специалистов связанных в той или иной форме с данным товаром (услугой). Иногда эти статьи бывают объективными, когда у автора самостоятельно появляется собственное желание опубликовать свое положительное мнение о данном товаре. В большинстве же случаев, организация-производитель обращается к специалистам в данной области и предлагает им (в т.ч. и за вознаграждение) высказать свое авторитетное, ''крайне положительное мнение'' о данном товаре.
Как видно из схемы, данный вид рекламы косвенно направлен и на других производителей, и на торговые организации, и на индивидуальных потребителей, и на общественность. В тех случаях, когда организация-производитель старается выйти за пределы национального рынка, т.е. на международный, она начинает вести международную рекламную политику (См. Рис 3.20.).
Рис. 3.20.
МЕЖДУНАРОДНАЯ РЕКЛАМА





Данному виду рекламы предшествует длительная аналитическая работа по изучению особенностей того рынка, на который фирма планирует выходить. При этом фирме экспортеру необходимо выявить конкретные национальные особенности всех типов потребителей рекламы нового рынка (индивидуальных, оптовых, розничных покупателей, общественность, правительство и т.д.), с целью максимизации эффективности воздействия рекламных сообщений. Пренебрежение этим этапом работы создавали напряженные ситуации при выходе на новые рынки, для многих фирм с мировой репутацией. Если же фирма производитель уже стабильно закрепилась на нескольких международных рынках, имеет на них высокий рейтинг (имидж) и широко известную торговую марку (Coca-cola, Pepsi-cola, Camel, Marlboro и др.), она может позволить себе прибегнуть к общей рекламной политике, единой для всех международных рынков.
Часто, когда в стране нет представителя производителя товара, рекламную компанию проводит импортер продукции согласно схеме представленной на Рис.3.21.
Рис. 3.21.
РЕКЛАМА ОТ ИМЕНИ
ОПТОВЫХ И РОЗНИЧНЫХ ТОРГОВЦЕВ



ИНДИВИДУАЛЬНЫЕ ПОТРЕБИТЕЛИ
Реклама от имени оптовых розничных продавцов в основном рассчитана на локальных, региональных покупателей (город, район), и поэтому для подобных рекламных сообщений в основном используются средства местной коммуникации (кабельное телевидение, местные газеты, буклеты и листовки, опускаемые непосредственно в почтовые ящики). Многие местные розничные рекламодатели рекламируют списки товаров и прайс-листы, но некоторые розничные продавцы используют более широкий подход и подчеркивают имидж своего магазина.
Очень часто в роли рекламодателей выступают непосредственно индивидуальные потребители. См. Рис 3.22.
Рис. 3.22.
РЕКЛАМА
ОТ ИМЕНИ ЧАСТНЫХ ЛИЦ




Людям бывает необходимо реализовать (приобрести) какой-то товар, предложить (воспользоваться) какую-то услугу, именно поэтому они и обращаются к рекламе. В большинстве стран мира подобные частные обращения бесплатные, поскольку в них заинтересованы региональные информационные средства. Данные рекламные сообщения в основном направлены на локальную аудиторию близлежащих районов, но вместе с тем способствуют росту тиражей региональных газет. С появлением и развитием Сети Internet, многие индивидуальные потребители стали использовать ее для своих рекламных сообщений и объявлений. Отдача от подобных обращений пока невелика, поскольку в Сети Internet трудно вычленить заинтересованную, близкорасположенную, целевую аудиторию.
Очень часто к рекламе обращаются правительство, общественные организации, государственные структуры и отдельные политические лидеры. См. Рис. 3.23.
Рис.3.23.
РЕКЛАМА ОТ ИМЕНИ ПРАВИТЕЛЬСТВА,
ОБЩЕСТВЕННЫХ ИНСТИТУТОВ И ГРУПП



Политические деятели пользуются рекламой в основном во время различных политических мероприятий и предвыборных компаний. На подобные мероприятия тратятся значительные средства, хотя носят они краткосрочный характер.
Непромышленные организации типа школ, колледжей, больниц и библиотек в большей степени используют локальную рекламу. У них имеются такие же проблемы, как и у производственных фирм, поскольку им тоже необходимо изучать спрос на свои услуги у определенных слоев населения.
Реклама от имени правительственных структур финансируется из бюджетных средств и направлена в основном на искоренение вредных для здоровья общества привычек (курение, употребление крепких алкогольных напитков, борьбу со СПИД – ом и т.д.). Примером может служить развернутая в начале 90-х годов в США антитабачная компания, в ходе которой Федеральное Правительство США стало 38 в списке крупнейших рекламодателей страны, истратив на эти мероприятия: в 1992 году – 342,4 млн.$, а в 1993 – 430,4 млн.$. Потребители табака были буквально засыпаны потоком антитабачных сообщений, который сопровождался законодательными мерами по употреблению табачных изделий в общественных местах. В результате потребление табака в США резко снизилось. Некоторые общественные организации используют так называемую разъяснительно – пропагандистическую рекламу, в которой они выступают за или против конкретных действий или мероприятий со стороны коммерческого, общественного или государственного учреждения.
Таким образом, существует множество различных типов рекламодателей и соответственно различных форм и методов рекламы, включая общенациональную, локальную, рассчитанную на индивидуального потребителя, сферу торговли, специалистов, государство и т.д.
Некоторые образцы рекламы армянских производителей представлены в Приложении 3.1.
Резюме.
Реклама, т.е. оплата рекламодателем услуг по распространению информации, о его товаре, услуге, организации, в условиях рыночной экономики стало одним из мощнейших средств общественного воздействия и стимулирования торговли.
Только в США в 1995 году, деятелями рынка на все виды рекламных сообщений было потрачено 138 080 млн. долл. США.
Реклама реализуется в многообразии своих разновидностей: общенациональная, региональная, местная; направленная на индивидуального потребителя, на сферу промышленности, на сферу оптовой и розничной торговли; товарная реклама, реклама марки, престижная реклама и т.п.
Рекламные мероприятия, с позиции зрителя, это сообщение (картинка, текст, фильм и т.д.), которое он получил из информационных средств. Зритель не знает, что за этим сообщением стоит напряженная и многодневная работа больших коллективов.
Принятие решения о рекламе – это многоступенчатый процесс, состоящий из этапов исследования, планирования, технического решения и производства. При прохождении этих этапов разработчику (творческой группе) рекламного сообщения приходится решать вопросы, связанные с изучением предпочтений потенциальных покупателей, исследованием потребительских свойств товара, анализом рыночных возможностей товара, целеполаганием рекламы, отбором технических средств оптимальных для данного сообщения, финансирования и ряд других.
Однако составление рекламного сообщения и его производство не завершают процесс рекламной деятельности, а только начинают этап ее воздействия на общество с использованием информационных средств.
В зависимости от того, кто является рекламодателем, на какую целевую аудиторию направлено рекламное сообщение и какие цели преследует рекламная компания, разрабатываются мероприятия по частоте и продолжительности воздействия на аудитории.
