Концепция управления бизнес процессами 3 Процесс и его компоненты 4 Состав типовых бизнес-процессов в деятельности компании
| Вид материала | Регламент |
- Программа дисциплины Информационные системы управления торговым предприятием для направления, 122.24kb.
- М предприятия и выгод, которые можно поучить от внедрения автоматизированных систем, 399.89kb.
- Реинжиринг бизнес процессов, 29.26kb.
- Бизнес-процессы управления охватывают весь комплекс функций управления на уровне каждого, 68.46kb.
- М. М. Ничипорчук национальный исследовательский ядерный университет «мифи» моделирование, 9.59kb.
- Бизнеспланирование (составление профессиональных бизнес-планов, экспертиза бизнес-планов), 160.62kb.
- Реинжиниринг бизнес-процессов (bpr), 157.04kb.
- Каждой компании, независимо от отраслевой специфики или размера, ежедневно приходится, 368.95kb.
- «Управления бизнес-процессами в медиаиндустрии», 382.39kb.
- Принципы построения бизнес-процессов на промышленном предприятии, 38.84kb.
2. Анализ. Основной задачей стадии "Анализ" является подробное описание основных бизнес-процессов предприятия, детализация бизнес - целей. На основании полученных описаний проводится анализ бизнес-процессов и их декомпозиция.
Цели:
анализ бизнес-процессов эталонной компании на основе собранной информации,
определение групп процессов: основные, вспомогательные, управления и развития
Этапы:
a. выработка решений относительно выбора эталонных бизнес-процессов, распределения их по группам, а также
b. разделение эталонных процессов на группы, определение порядка выполнения процессов.
c. выбор процессов, нуждающихся в детализации (декомпозиции).
Результат: подготовленные и формализованные данные для построения как модели процессов верхнего уровня, так и моделей – декомпозиций.
3. Моделирование. На данном этапе создаются модели, описывающие основные бизнес процессы компании, их декомпозиция, определение ответственных за выполнение подпроцессов. Также строятся модели оргструктуры, информационных систем, продуктов и услуг и т.п., некоторые из которых приведены ниже. Все данные заносятся на схему при помощи инструментов среды.
Цели:
построение модели бизнес-процессов и подпроцессов (процессов нижних уровней);
подготовка стандартов для разработки собственных моделей;
Этапы:
a. разработка, согласование и утверждение моделей VAD и eEPC;
b. разработка основы моделей «дерево продукции», «дерево целей», «информационные системы компании» и других.
Некоторые из моделей приведены ниже.
| Построение модели организационной структуры |
В процессе работы создается модель организационной структуры предприятия. Для реализации данной модели в разных инструментариях присутствует нотация Organizational Chart (организационная диаграмма). В модели отражены все подразделения предприятия в виде иерархической структуры. Важность данной модели объясняется тем, что она описывает субъекты, которые определяют входы и выходы ресурсных потоков организации.
Однако, при разработке организационной структуры компании – дистрибьютора, необходимо четко понимать, что каждая компания имеет собственные особенности, что, несомненно, влияет на ее организационную структуру. Это зависит от множества факторов, например профиля компании или ее размера. В крупных компаниях возможно разделение на различные департаменты и отделы, в небольших компаниях такого деления обычно не происходит.
Если говорить о «типичной» организационной структуре, то часто компания (в той или иной форме) представляет собой следующую структуру: во главе предприятия стоит Генеральный директор, ему непосредственно подчиняются три департамента, каждый из которых подразделяется на несколько отделов:
коммерческий
финансовый
по общим вопросам.
Кроме моделей иерархии подразделений, строятся модели иерархии подчиненности в департаментах. Все отраженные в моделях должности могут быть впоследствии использованы при построении моделей бизнес-процессов. С этой целью при построении структуры компании используется декомпозиция основных отделов, таких как отдел закупок, продаж, маркетинга, склад и бухгалтерия.
1. Типовое Положение об организационной структуре компании
Термины и определения
1.1. Генеральный директор – лицо, наделяемое организационно-распорядительными функциями, осуществляющее общее руководство деятельностью Компании. Генеральный директор действует на основании Устава Компании.
1.2. Структурная единица – подразделение (структурное звено) или отдельный руководитель / сотрудник Компании.
1.3. Задачи – система целей (подцелей), реализацию которых структурная единица должна обеспечить в рамках достижения общей цели (системы целей) Компании.
1.4. Обязанности – совокупность действий, реализуемых структурной единицей для выполнения предписанных задач.
1.5. Непосредственный руководитель – лицо, обладающее правом отдавать распоряжения сотрудникам конкретной структурной единицы Компании.
1.6. Полномочия – право руководителя структурного звена, сотрудника пользоваться ресурсами Компании для выполнения своих обязанностей.
Обоснование принятого типа организационной структуры
1. В компании принята линейно-функциональная организационная структура, исходя из размера компании и небольшого числа бизнес-функций и функций обеспечения.
2. Управление осуществляется по вертикальной иерархии от аппарата Генерального директора до линейных исполнителей низшего звена.
3. Штабные функции (планирование, контроль, учет, анализ и т.п.) сосредоточены на верхнем уровне управления.
4. Принятая структура оправдана в условиях слабо меняющейся конъюнктуры рынка.
| Общие принципы описания организационной структуры. |
Данная модель призвана отображать организационную структуру компании, и обязательно содержит все организационные единицы (департаменты), должности сотрудников и отношения между ними. Каждая единица должны быть детализирована, каждая должность должна быть отображена.
Для компании небольшого размера допускается отображение всей модели на одной диаграмме. Для компаний больших размеров каждая организационная единица должна быть отображена на отдельной диаграмме.

Организационная структура

Организационная структура отдела маркетинга (пример)
| Построение диаграммы верхнего уровня процессов предприятия |
Диаграмма цепочки добавленного качества (Value-Added Chain Diagram, VAD-диаграмма) используется для описания групп бизнес-процессов компании, которые непосредственно влияют на выход готовой продукции.
Процессы верхнего уровня делятся на 4 группы (см. раздел о референтной модели):
Основные процессы
Вспомогательные процессы
Управление компанией
Развитие компании

Основные бизнес-процессы компании - дистрибьютора
Модель процессов верхнего уровня отображает основные бизнес-процессы компании в наиболее укрупненном режиме. Все организационные структуры, задействованные в модели должны существовать в модели организационной структуры.
Модель разрабатывается на первом этапе проекта и требует подтверждения и одобрения руководства компании. Каждый бизнес-процесс далее детализируется с помощью более детальных диаграмм.
Основными процессами компании-дистрибьютора являются закупка товаров, их хранение и продажа, а также проведение различных маркетинговых мероприятий, направленных на изучение рынка и повышение привлекательности предлагаемой продукции.
Процесс начинается с формирования запаса товаров на складе. Для этого, после изучения производителей на рынке, компания формирует план по закупкам, после чего заключает договоры на поставку с выбранными поставщиками и производит расчет.
После завершения этапа закупки, необходимо разместить все запасы на склад. Транспортная компания доставляет товар, после чего происходит складирование и хранение. После поступления заказа происходит отгрузка товара со склада.
Параллельно происходит процесс продажи товаров. Для этого изучается потребительский рынок, имеющиеся тендеры, проводится маркетинговые мероприятия. В результате компания получает заказ, при обработке которого может возникнуть необходимость закупки дополнительной продукции.
После завершения обработки заказа, заключается договор с покупателем, после чего заказ комплектуется и готовится к отгрузке на складе. После расчета с клиентом, он получает заказанный товар.
Помимо основных процессов, необходимо выделить процесс развития новых направлений дистрибуции, непосредственно взаимодействующий с изучением производителей товаров, а также новых ниш на рынке.
Отдельной группой стоят процессы управления предприятием – дистрибьютором оборудования, к которой относятся процесс стратегического управления и процесс учета и контроля.
Вспомогательные (обеспечивающие) бизнес-процессы направлены на обеспечение условий для корректного и наиболее упрощенного протекания основных процессов в компании. К вспомогательным процессам можно отнести управление персоналом, юридическими вопросами, ИТ - ресурсами, административно – хозяйственное обеспечение, а также управление финансовыми и материальными потоками.
Из обеспечивающих бизнес-процессов формируется инфраструктура компании. Если количество основных бизнес-процессов ограничено, то количество обеспечивающих процессов может достигать нескольких десятков. Можно выделить несколько наиболее распространенных групп:
процессы материального обеспечения,
процессы кадрового обеспечения,
процессы финансового обеспечения.
Процессы управления охватывают все процессы с функциями управления на различных уровнях. В основе построения эффективной технологии исполнения процессов управления лежит концепция непрерывного управления. Она позволяет формировать полный цикл управления предприятием, от стратегического планирования до анализа причин отклонений от плана и разработки оперативных управляющих воздействий.
Понимание взаимодействия основных и обеспечивающих процессов компании очень важно для определения влияния обеспечивающих процессов на добавленную стоимость к производству продукции и оказанию услуг.
Декомпозиция VAD-диаграммы, построение описания цепочки процессов, управляемых событиями (eEPC). Модель событийной цепочки процесса (Extended event driven process chain – eEPC) разрабатывается для подробного описания процессов, выполняемых в рамках подразделения, департамента или конкретными сотрудниками. С помощью eEPC модели производится детализация VAD-диаграммы.
В диаграмме eEPC отражена логика и последовательность функциональных шагов в рамках одного анализируемого бизнес-процесса, выполняемая организационными единицами. Помимо этого в модели также отображены ограничения по времени, налагаемые на отдельные функции.

Декомпозиция VAD-диаграммы,
построение описания цепочки процессов, управляемых событиями (eEPC).
Модель процесса «Заключение договора на поставку»
Для каждой функции могут быть определены начальное и конечное события, ответственные, материальные потоки, а также проведена декомпозиция на более низкие уровни.
При моделировании бизнес-процессов часто возникает ситуация, когда одно событие в рамках выбранного процесса может инициировать выполнение нескольких функций одновременно, или функция может стать результатом одного из нескольких событий. Ветвление и соединение процесса, как правило, подчиняется определенной логике, которая описывается с помощью логических операторов и событий, образующих вместе сложное условие.
В нотации ARIS, для отображения таких ситуаций, предусмотрены логические связи, отображаемые с помощью логических операторов «И», «ИЛИ», «ИСКЛЮЧАЮЩЕЕ ИЛИ».
Логические операторы:
- Логический оператор «И», используется в случае, если в результате наступления какого-либо события начинается параллельное выполнение двух и более функций, либо в случае, если для начала выполнения функции требуется наступление двух и более событий
- Логический оператор «Исключающее ИЛИ», используется в случае, если для начала выполнения функции требуется наступление одного из двух и более событий либо в результате выполнения функции наступает одно из двух и более событий
- Логический оператор «ИЛИ», используется в случае, если для начала выполнения функции требуется наступление хотя бы одного из двух и более событий либо в результате выполнения функции наступает хотя бы одно из двух и более событий [12].
Основные правила при построении модели eEPC:
- каждая функция инициируется и завершается событием,
- в каждую функцию входит не более одной связи (стрелки), инициирующей выполнение функции,
- из каждой функции выходит не более одной связи, обозначающей завершение выполнение функции.
При моделировании бизнес - процесса необходимо придерживаться определенных правил расположения графических элементов на диаграмме:
- элементы процесса (события и функции) располагаются сверху вниз.
- элементы, обозначающие исполнителей функций (подразделений или сотрудников) необходимо располагать справа от функций.
- документы, необходимые для выполнения функций, или формируемые в результате выполнения функций, размещаются слева от функций.
Полученные в результате работы модели наглядно, информативно и логически выстроено описывают процесс, поэтому позволяют ответить практически на все вопросы разработчиков и участников процесса.
| Построение модели информационных систем компании |
Информационная система - по законодательству РФ – «организационно упорядоченная совокупность документов (массивов документов) и информационных технологий, в том числе с использованием средств вычислительной техники и связи, реализующих информационные процессы».
Информационные системы предназначены для хранения, обработки, поиска, распространения, передачи и предоставления информации.
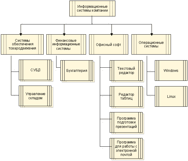
Так же, как и дерево целей, модель информационных систем компании отражает только основные, наиболее часто используемые предприятиями программы и системы.

Информационные системы компании (пример)
Данные системы можно подразделить на четыре группы:
- Системы обеспечения товародвижения,
- Финансовые информационные системы,
- Операционные системы
- Офисный софт.
Неотъемлемая составляющая информационного обеспечения предприятия — информационная система, обеспечивающая: сбор, обработку, накопление и хранение различной информации, на основе которой принимаются решения по основным процессам компании. Кроме того, на базе данных систем реализована возможность анализа собранных сведений, отлаженность информационных потоков между отделами, четкое соблюдение правил организации коммуникаций, контроль деятельности иерархических структур предприятия. Однако данные системы различаются в зависимости от размера, профиля, оборота компании и т.д. Поэтому в модели они отображены, как база данных, в которой хранится информация об основной деятельности компании, поступающих запросах и контактах, заключенных договорах, клиентах и поставщиках и т.д. Помимо базы данных, компании необходима система управления складом, в которой отображается вся информация об имеющихся запасах, датах поставок и отгрузок.
Финансовые информационные системы представляют собой бухгалтерские системы, в данном случае установлена программа «1С:Бухгалтерия».
Офисный софт представлен большой группой программ, начиная с текстовых редакторов и заканчивая многофункциональными программами, автоматизирующими контроль рабочего времени сотрудников.
Наиболее часто используемые операционные системы (ОС): Windows и Linux, однако список ОС на этом не ограничивается, и может быть дополнен и конкретизирован внутри каждой отдельно взятой компании.
4. Совершенствование процессов
Способность компании к совершенствованию стратегии, системы и структуры управления становится одним из решающих факторов ее конкурентоспособности. Необходимость изменений связана, как правило, с тем, что рутинные бизнес-процессы в компании, лежащие в основе ее деятельности, теряют свою эффективность, что ведет к снижению показателей успешности бизнеса в целом. Обычно потребность в оптимизации становится очевидной в кризисных ситуациях. Именно они и становятся катализатором изменений.
Все стратегии преобразований можно разделить на два типа – революционные и эволюционные. Оба метода имеют свои слабые и сильные стороны, союзников и противников. Концепция революционного пути, или реинжиниринг бизнеса, получила завершенную форму в 1993 году благодаря американским специалистам по маркетингу М. Хаммеру и Дж. Чампи. Реинжиниринг – это коренное переосмысление ключевых бизнес-процессов организации, направленное на быстрое улучшение всех количественных и качественных показателей.
При этом те процессы, которые определяются руководством как вспомогательные, должны быть оптимизированы в соответствии с требованиями ключевых процессов. Эти преобразования основываются на применении информационных технологий, позволяющих систематически анализировать данные о клиентах и производстве.
Реинжиниринг предполагает существенные изменения в сфере управления персоналом, направленные, в первую очередь, на развитие сотрудничества внутри компании. Решающая роль отводится совершенствованию системы материального вознаграждения. Она должна основываться на оценке реальных, а не прошлых заслуг сотрудников. Рассмотрим некоторые направления реинжиниринга, рекомендуемые Хаммером и Чампи в книге «Реинжиниринг корпорации» [26]:
Отказ от массового контроля. Контроль качества готового изделия является запоздалой и дорогостоящей мерой, неявно подразумевающей планирование брака. Качество готового товара невозможно улучшить, поэтому необходимо улучшать производство. Качество должно закладываться в изделие при его производстве. Каждый следующий заказ должен выполняться лучше предыдущего, необходимо постоянно совершенствовать материалы, умение и навыки сотрудников и т. п.
Непрерывное обучение руководства. Руководству желательно знать все БП предприятия, от появления исходных материалов до реализации готовой продукции потребителям. Хороший управляющий начинает свою работу в компании с низших звеньев. За несколько лет он проработает в разных подразделениях, и ему будут знакомы все проблемы предприятия.
Переориентация руководителя от надзора к управлению. Руководитель должен, прежде всего, знать работу, которую он контролирует, быть лидером и стремиться к повышению качества товаров и услуг. Он должен обладать реальной властью и быть ориентированным на информирование высшего руководства предприятия о проблемах и условиях, нуждающихся в изменении.
Налаживание связей между подразделениями. Сотрудники одного подразделения должны знать о проблемах, возникающих в смежных подразделениях. Фактически у каждого сотрудника есть свой потребитель в смежном подразделении: один, например, осуществляет закупку материалов, другой конструирует изделия, источником брака может быть деятельность любого из них.
Эволюционная концепция (концепция организационного развития) рассматривает реорганизацию как долгосрочный, тщательно спланированный процесс, основанный на практическом обучении всех сотрудников. Таким образом, она ориентирована на изменение моделей поведения и ценностей участников бизнес-процессов, влекущее за собой и совершенствование самой организации. Все преобразования в рамках процесса эволюции осуществляются сотрудниками, а не внешними или внутренними консультантами, что приводит к демократизации отношений внутри коллектива.
Есть два основных подхода к организационному развитию. Структурный подход призван создать необходимую базу для успешных преобразований путем изменений в организационном регулировании. Кадровый подход предусматривает повышение квалификации сотрудников, а также мотивирование их к принятию изменений и активному участию в происходящих в организации процессах.
Основная цель управления процессами состоит в улучшении результативности процессов, особенно тех, что наибольшим образом влияют на достижение целей бизнеса и на реализацию стратегии бизнеса. В то время как стандартизация процессов предоставляет основу для систематического создания процессов, а также для обмена передовым опытом и использования синергетического эффекта, оптимизация процессов предназначена для изменения процессов «Как есть» и улучшения производительности выбранных процессов. Оптимизация процессов может быть заметно ускорена, если доступны стандарты процессов.
Классическими измерителями улучшения производительности процессов являются качество (например, сокращение уровня ошибок), затраты (сокращение затрат) и время (сокращение вывода товара на рынок). Конечно, доступны и другие и более сложные метрики измерения производительности (доля попаданий, пропускная способность и т.д.). В любом случае ключевые показатели эффективности и метрики, базирующиеся необходимы для измерения производительности процесса.
Вопрос, какой процесс и какой критерий производительности должен оптимизироваться, решается во время систематической оценки. Ответ на вопрос: «Какие конкретно темы производительности являются целью оптимизации» во многих случаях дается на начальной стадии проекта по оптимизации.
Существуют несколько фундаментальных подходов к улучшению производительности процессов. Многие компании концентрируются в основном на подходе постоянного совершенствования процессов (Continuous Process Improvement, CPI). Принцип постоянного усовершенствования является одним из главных принципов большинства методик управления качеством. Однако не исключено использования других подходов, если для этого возникают необходимые предпосылки.
Первоначальными условиями для любых действий по оптимизации процессов всегда являются требования потребителя или рынка, для которых сформулирована цель бизнеса, которая может быть достигнута только с изменением одного или нескольких процессов. Основываясь на этом, можно решить какой из подходов лучшим образом подходит для достижения цели.
Оптимизация процессов в ключе постоянного совершенствования процессов представляет собой непрекращающиеся усилия по поиску и устранению причин проблем. Это происходит за счет небольших шагов по улучшению, а не внедрением «одного большого улучшения». Японцы употребляют термин «Kaizen» (Кайдзен), который обозначает вовлечение каждого, начиная с чернорабочего и заканчивая топ менеджментом.
Несмотря на то, что в каждом конкретном случае изменения в каком-то смысле уникальны, исследования указывают на общие основополагающие факторы и стратегии, обеспечивающие им успех. В основе любых преобразований должны лежать три аспекта. К ним относятся вовлечение всего коллектива в ход преобразований, расширение ресурсов организации для их соответствия новым потребностям и выработка стратегии управления изменениями. Хорошо известно, что понимание сущности происходящих процессов и активное содействие им должно быть присуще не только топ-менеджерам компании, но и ее рядовым сотрудникам.
В этой связи показательны результаты исследования компании McKinsey, посвященного опыту реформирования более 30 ведущих американских корпораций. Исследования продемонстрировали обязательное присутствие во всех успешных программах трех главных "осей", отражающих процесс трансформации:
Ось «сверху вниз» – определение руководством общего направления и задач реформ
Ось «снизу вверх» – инициатива рядовых сотрудников, направленная на поиск методов максимизации эффективности бизнеса
