Курчатовский институт столяревский анатолий яковлевич хемотермические технологии аккумулирования энергии ядерных энергоисточников
| Вид материала | Автореферат |
- Мониторинг Средств массовой информации по теме: Подписание Соглашения между Международной, 411.74kb.
- М. В. Ковальчук (ниц «Курчатовский институт», ик ран), 85.56kb.
- Рнц «Курчатовский институт», 462.37kb.
- Рабочей программы дисциплины Нетрадиционные и возобновляемые источники энергии (наименование), 32.41kb.
- Конституцией Российской Федерации, Федеральным закон, 282.96kb.
- Химические преобразователи солнечной энергии, 89.06kb.
- Исследования выходов нейтральных пионов в реакции Au +Au при энергии 200 ГэВ/нуклон, 253.88kb.
- Программа формируется на основе докладов, заказанных программным комитетом. Планируется, 17.64kb.
- Фазовые равновесия и физико-химические свойства пятикомпонентной системы LiF – LiCl, 36.96kb.
- Бакалов Валерий Пантелеевич. Основы теории цепей: учебник, 143.88kb.
Large Scale Nuclear Hydrogen&Power Plant based on Helium Cooled Nuclear Reactor MGR-T/N.N. Ponomarev-Stepnoy, N.E.Kukharkin, AnatolyYa. Stolyarevskiy,F.M. Mitenkov, N.G.Kodochigov,A.V.Vasyaev,V.F.Golovko //The report 2.1 НР201 at the IHEC-2005, Istanbul, 13-15 July 2005.

Рис. 1. Диаграмма равновесия (сухой конвертированный газ)
Рис. 2. Схема пиковой генерации пара


Рис. 3. Q—Т-диаграмма вспомогательного парогенератора-метанатора

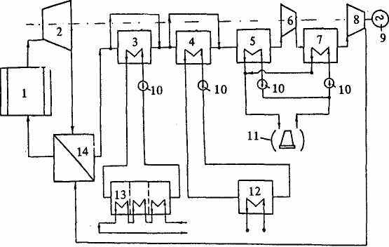
Рис. 4. Принципиальная тепловая схема. 1 - реактор; 2- высокотемпературный теплообменник; 3 - газовая турбина; 4- компрессор; 5- основной парии генератор; 6-паровая турбина; 7 -паровой пароперегреватель; 8 - подогреватель низкого давления; 9- аппарат утилизации теплоты; 10 - парогенератор низкого давления; // - регенератор; 12 - влагоотделитель; 13- газохранилище; 14- метанатор; 15 - вспомогательный парогенератор; 16 - химическая очистка отсепарированной воды; 17-электрический генератор паротурбинной установки; 18 - конденсатор; 19 - питательный насос; 20 - электрический генератор ГТУ; / — гелий; // — вода; /// — пар; IV-СН4; V-CO+3H2.

Рис. 5. Связь параметров и показателей установки в базовом режиме.

Рис.6. Диаграмма режимов установки

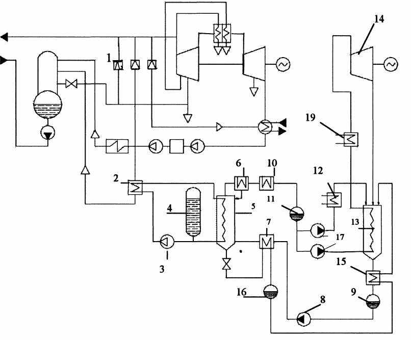
Рис. 7. Принципиальная схема АТЭЦ с ВТГР на базе ГТУ: 1 -ВТГР; 2 — турбина; 3 - паровой охладитель газа; 4 - сетевой охладитель газа; 5 - концевой охладитель газа; 6 и 8 - компрессоры; 7 - промежуточный охладитель газа; 9 - генератор; 10 - насосы; 11 - сухая градирня; 12 - сетевой подогреватель; 13 - парогенератор; 14 - регенератор.

Рис.8. Водоаммиачный накопитель энергии на АЭС: 1 – редукционно-охлаждающее устройство; 2 - теплообменник «пар-вода» промежуточного контура; 3 - насос промежуточного контура; 4 - расширительный бак; 5 - генератор низкого давления; 6 – дефлегматор; 7 - теплообменник «крепкий - слабый раствор»; 8 - насос крепкого раствора; 9- хранилище крепкого раствора; 10 - конденсатор аммиака; 11 - хранилище аммиака;12 - испаритель аммиака; 13 - абсорбер низкого давления; 14 - аммиачная турбина; 15 - охладитель крепкого раствора; 16 - хранилище слабого раствора; 17 - насос аммиака; 19 – пароперегреватель- абсорбер высокого давления; 20 - генератор высокого давления.

Рис.9. Схема ВАРМ-СО2
1 – редукционно-охлаждающее устройство; 2 - теплообменник пар-вода промежуточного контура; 3 - насос промежуточного контура; 4 - расширительный бак; 5 - генератор высокого давления; 6 – дефлегматор; 7 - теплообменник «крепкий - слабый раствор»; 8 - насос крепкого раствора; 9- хранилище крепкого раствора; 10 - конденсатор углекислоты; 11 - хранилище СО2; 12 - испаритель углекислоты; 13 - абсорбер низкого давления; 14 - углекислотная турбина; 15 - охладитель крепкого раствора; 16 - хранилище слабого раствора; 17 - насос аммиака; 19 – пароперегреватель.

Рис. 10. Упрощенная принципиальная схема САУ
Турбина 1, приемник - аккумулятор рабочего тела (АРТ) 2, аккумулятор -хранилище сжиженного рабочего тела (ХРТ) 3, основной нагнетатель –главный циркуляционный насос 4, нагревающий теплообменник –парогенератор-пароперегреватель 5, приемник рабочего тела 2, встроенный теплообменник 51, компрессор 6, охлаждающий теплообменник 7.
