Авторефераты по темам >>
Разные специальности - [часть 1] [часть 2]
МОДЕЛИ И АЛГОРИТМ ОБРАБОТКИ ДАННЫХ В ЗАДАЧАХ УПРАВЛЕНИЯ ЭКОЛОГИЧЕСКОЙ ОБСТАНОВКОЙ СРЕДНЕГО ГОРОДА
Автореферат кандидатской диссертации
На правах рукописи
Шадрина Ольга Алексеевна
МОДЕЛи И АЛГОРИТМ обработки данных в задачах управления экологической обстановкой среднего города
Специальность 05.13.10 Ч Управление в социальных
и экономических системах
АВТОРЕФЕРАТ
диссертации на соискание ученой степени
кандидата технических наук
Курск - 2007
Работа выполнена в ГОУ ВПО Курский государственный технический университет
а
Научный руководитель:а доктор технических наук, профессор
Уразбахтин И.Г.
Официальные оппоненты: а доктор технических наук, профессор
Сизов А.С.,а
кандидат технических наук Тутов А.А.
Ведущая организация:аа ГОУ ВПОа Курский государственный университет.
Защита диссертации состоится л12 декабря 2007 года в 16-00 на заседании диссертационного совета Д 212.105.02а в Курском государственном техническом университете по адресу:
305040, г. Курск, ул. 50 лет Октября, 94 (конференц-зал)
С диссертацией можно ознакомиться в библиотеке Курского государственного технического университета.
Автореферат разослан л___ ___________ 2007 года.
Ученый секретарь
диссертационного совета Д 212.105.02,
кандидат технических наукаа Е. А. Титенкоаа
ОБЩАЯ ХАРАКТЕРИСТИКА РАБОТЫ
Актуальность темы. Принятие решений о природоохранной деятельности опирается на достоверную и полную информацию о фактическом состоянии природных и техногенных объектов, получаемую, прежде всего, путем проведения экологических мониторингов и измерений экологических параметров. Особую значимость приобретают информационно-измерительные системы экомониторинга в техногенных условиях городов и мегаполисов.
В настоящее время актуальна задача создания эффективных информационно-аналитических систем сбора и обработки данных о состоянии городской окружающей среды, предназначенных для повышения качества информирования и эффективности разработки рекомендаций по управлению состоянием объекта предметной области. Данная задача включает в себя, прежде всего разработку адекватного математического аппарата. Однако на современном этапе использование непосредственного расчетно-логического аппарата для прогноза состояния объектов предметной области (экосистем) выявило множество препятствий и ограничений, не позволяющих устанавливать причинно-следственныеа связи между параметрами негативного воздействия и состоянием экосистемы города. Причиной этого являются такие свойства как эффекты запаздывания, нелинейные механизмы преобразования, недетерминированные дискретные процессы и другие причины. В данной связи возникает необходимость применения и развития вместо расчетно-логических моделей адаптивные нечеткие модели и основанные на них методы математического моделирования, что позволит своевременно принимать обоснованные решения.
Решению задачи по разработкеа информационно-мониторинговых систем, как специфических социально-экономических систем посвящены работы В.Ф. Крапивина, И.И. Потапова, С.Л. Белякова, А.М. Шутко, Ф.А. Мкртчяна, В.В. Климова, И.А. Данилина, К.Я. Кондратьева, С.В. Косякова, зарубежных ученых П.Х. Селлерса, С.О. Лоса, Л.С. Паркинсона, Х.Х. Крамера. Типовыми примерами таких информационных систем являются АСУ дорожного движения, информационно-аналитические комплексы сбора и обработки данных о водных ресурсах, оперативных центров МЧС по оценке атмосферного состояния и т.д. Вместе с тем основной акцент в таких информационных системах обеспечения решения сделан на автоматизации процессов сбора и хранения территориально-распределенных данных. Процессы разработки рекомендаций, обеспечения решений автоматизированы в меньшей степени и возложены на экспертов без соответствующего аппарата моделирования экосостояний города. В связи с этим имеет место актуальная научно-прикладная задача по разработке новых нечетких моделей и алгоритмов с учетом специфики современного города для модификации уже существующих информационных систем обработки, хранения и визуализации результатов экологического мониторинга.
Как известно, транспорт оказывает существенное воздействие на состояние окружающей среды города с населением более 50 тыс. человек.
Из изложенного следует, что разработка математических моделей и алгоритмов в рамках задач управления экологической обстановкой в районе автомагистралей города, на основе аппарата нечеткого моделирования и нечеткого графового подхода является актуальной и имеет практическую ценность.
Целью диссертационной работы является сокращение времени сбора информации в задачах управления экологической обстановкой, обусловленной
загрязнением транспортными средствами.
Для достижения поставленной цели решаются следующие основные задачи:
- Анализ структуры автотранспортной сети среднего города и определяющих факторов воздействия на уровень загазованности на автомагистралях среднего города и прилежащей территории.
- Обоснование и разработка математической модели движения автотранспорта на автомагистралях среднего города.
- Разработка алгоритма рационального распределения районов проведения мониторинга.
- Разработка математической модели для количественной оценки уровня опасности содержания угарного газа в виде базы нечетких правил.
- Разработка структурно-функциональной организации системы поддержки управления экологической обстановкой города.
- аЭкспериментальная проверка и оценка результатов исследований.
Объектом исследования являются процессы анализа и управления экологической обстановкой в районе автомагистралей города.
Предметом исследования являются методы и моделиа анализа и прогнозирования состояния экосистем в районе автомагистралей города.
Методы и аппарат исследований. Для решения вышеуказанных задач использовались методы нечеткой логики и нечеткого моделирования теории вероятностей, математической статистики и прогнозирования, а также объектно-ориентированного программирования.
Научная новизна работы заключается в том, что
- Разработана модель движения автотранспорта по линейной части дороги, отличающаяся введением фактора нечеткости в описание динамики движения транспорта по автомагистрали, что позволяет учитывать нестабильность транспортного потока, дорожные условия, а также зависимость интенсивности движения от плотности транспортного потока.
- Разработан алгоритм формирования множеств районов проведения мониторинга, отличительной особенностью которого является направленный перебор с учетом установления границ воздействия текущей вершины графа на соседние вершины с использованием функций принадлежности ребер.
- Разработана база правил для системы нечеткого вывода по количественной оценке уровня опасности содержания угарного газа в окружающей среде на основе учета состава и количества автотранспорта, позволяющая сократить количество средств измерений.
- Синтезирована структурно-функциональная организация системы поддержки управления экологической обстановкой города, которая позволяет исключать неоднородные и нерепрезентативные выборки из дальнейшего процесса обработки за счет введения блока проверки выборок на однородность и репрезентативность, а введение в состав блока моделей алгоритма формирования множеств центров проведения мониторинга позволяет сократить время сбора информации за счет обоснованно выделенного числа анализируемых районов.
Практическая ценность работы состоит в том, что ее результаты позволяют сократить временные затраты проведения экомониторинга за счет использования алгоритма формирования множеств центров проведения мониторинга, исключают неоднородные и нерепрезентативные выборки из дальнейшего процесса обработки, а также позволяют проводить оценку состояния загазованности атмосферы на перекрестках города без привлечения дополнительной измерительной аппаратуры. Разработанный программный продукт СОПОГ имеет самостоятельную ценность для оценки статистических данных социально-экономических объектов.
Реализация результатов исследований. Основные результаты теоретических и экспериментальных исследований, полученные в работе, были использованы в практической деятельности комитета природных ресурсов г. Курска, а также внедрены в учебный процесс Курского государственного технического университета.
Апробация работы. Основные результаты работы докладывались и обсуждались на международной научно-технической конференции Системные проблемы надежности, качества, информационных и электронных технологий в инновационных проектах (Инноватика Ч 2006) (г. Сочи, 2006 г.); Всероссийской научно-практической конференции Общие проблемы мониторинга природных экосистем (г. Пенза, 2007 г.); на семинарах кафедры Информационные системы в экономике Курск ГТУ.
Получено свидетельство об официальной регистрации программы для ЭВМ № 2006613375 Система определения параметров однородных генеральных совокупностей (СОПОГ).
Положения, выносимые на защиту:
- Нечеткая модель движения автотранспорта на автомагистралях среднего города, учитывающая нестабильный характер движения автотранспортного потока, а так же внешние условия, оказывающие влияние на это движение;
- Алгоритм формирования множеств районов проведения мониторинга заданной территории, базирующийся на использовании направленного перебора с учетом установления границ воздействия текущей вершины графа на соседние вершины, позволяющий сократить время проведения мониторинга исследуемой области.
- Математическая модель в виде базы правил для системы нечеткого вывода по количественной оценки уровня опасности содержания угарного газа в окружающей среде на перекрестках среднего города, отличительной чертой которой является использование аппарата нечеткого моделирования и с помощью которой можно адекватно оценить ситуацию на перекрестках города;
- Структурно-функциональная организация системы поддержки управления экологической обстановкой города, особенностью которой является введение блока первичной обработки данных мониторинга, что позволяет исключить неоднородные и нерепрезентативные выборки, а также сократить время проведения экологического мониторинга за счет обоснованно выделенного числа анализируемых районов.
ичный вклад автора. В работах, опубликованных в соавторстве и перечисленных в конце автореферата: в [2] приведены результаты обработки мониторинга, произведенного на перекрестках центральной части г. Курска (70%); в [3] приводится разработка информационной системы определения параметров однородной генеральной совокупности (СОПОГ), предназначенной для первичной обработки статистических данных (50%); в [4] приводится разработка нечеткой модели оценки загазованности окружающей среды с ее апробацией на перекрестках автотранспортной сети г. Курска (70%); в [5] рассмотрены вопросы использования объектно-ориентированного программирования (ООП) для разработки современных программ и дается описание системы СОПОГ.
Структура и объем диссертационной работы. Диссертационная работа сонстоит из введения, пяти глав, заключения, списка использованной литературы (116 наименований) и 2 приложений, изложена на 135 страницах основного текста, вклюнчает 13 таблиц и 60 рисунков.
СОДЕРЖАНИЕ РАБОТЫ
Во введении обоснована актуальность темы, сформулированы цель и задачи работы, научная новизна и практическая ценность полученных результатов, представлены положения, выносимые на защиту.
В первом разделе дается обзор и анализ работ, посвященных современному состоянию и проблемам управления в экологии, места систем мониторинга окружающей среды в структуре информационного обеспечения управлением экологического состояния современного города, а также определению факторов воздействия на уровень загазованности на автомагистралях города.
Согласно проведенному анализу факторами воздействия на уровень загазованности на автомагистралях среднего города и прилежащей территории являются: технические характеристики автомобиля; интенсивность, плотность и скорость движения наличие разгонов и торможений; состав транспортного потока; плотность, структура и топология дорожной сети; качество дорожного полотна и естественные условия вдоль дороги.
Центры экологического мониторинга являются составной частью комитетов и департаментов природных ресурсов и охраны окружающей среды городов, областей и регионов. В задачи центров экомониторинга входят:
- Сбор и обобщение информационно-аналитической деятельности структурных подразделений и организаций, входящих в систему министерства;
- Мониторинг текущего экологического состояния в регионах сводится к выявлению зон, представляющих реальную и потенциальную экологическую опасность;
- Формирование информационных ресурсов, их хранение и обеспечение иерархического доступа для выработки согласованных решений.
Анализ отечественных и зарубежных литературных и электронных источников показал, что в транспортном хозяйстве еще не сформирована отраслевая система мониторинга как завершенный объект оценки воздействия на окружающую среду. Поэтому в данном разделе был произведен анализ систем, которые могут быть использованы для обработки данных экологического мониторинга загазованности, обусловленной движущимся транспортом. На рисунке 1 изображена схема типовой автоматизированной системы обработки информации при управлении экологической обстановкой.

Рис. 1. Схема типовой автоматизированной системы обработки информации
при управлении экологической обстановкой
Также существует концепция построения системы в виде замкнутого информационного цикла мониторинга и управления состоянием природных и антропогенных объектов и их комплексов. Для валидации такой концепции разработана ее имитационная модель, положенная в основу программного комплекса Геодиалог.
Сущность предлагаемого подхода заключается в том, что состав типовой информационно-измерительной системы мониторинга объектов окружающей среды, имеющей множество терминалов первичного ввода измеряемых данных, телекоммуникационных каналов передачи данных, общего хранилища параметров объектов предметной области, подсистемы формирования отчетов, дополнительно вводится блок первичной предобработки и блок нечетких взаимодействующих моделей.
Во втором разделе произведен анализ топографии дорожной сети среднего города; выявлено, что динамика движения автотранспорта по транспортной сети города может быть рассмотрена в рамках сложной системы, не имеющей четких границ. Следовательно, в виде нечеткого графа может быть задана пропускная способность дороги. Для этого задается нечеткий орграф первого рода:
ау которого
,
аЧ четкое множество пересечений автомагистралей (вершин), аа
аЧ нечеткое множество ребер, где
,
аЧ значение функции возможности свободного проезда автотранспорта![]()
адля участка дороги (ребра)
.
Задача построения нечеткой модели пропускной способности сводится к определению функции возможности беспрепятственного проезда автомобилей через некоторый участок дороги, которая тождественна задаче определения функции принадлежности нечеткого множества.
Возможность проезда автотранспорта с желаемой скоростью связана с такими факторами, как интенсивность движения
, которая рассматривается в зависимости от плотности автотранспортного потока
, а также поперечного сечения дороги
, и некоторого параметра
, характеризующего оценку нечеткой ситуации на рассматриваемом участке дороги, которая не поддается или трудно поддается описанию расчетно-логическими методами. К таким нечетким ситуациям могут быть отнесены наличие нерегулируемого пешеходного перехода, погодные условия и пр.
Рассматриваемая нечеткая модель строится из условия, что при уменьшении поперечного сечения
авозможность беспрепятственного проезда уменьшается, т.е., если а
, то
.
В качестве зависимости интенсивности движения от плотности потока выбрана макромодель Д. Кастильо, базирующаяся на экспоненциальной генерирующей функции. Экспериментальные исследования этой модели показали наличие только одного критического порога для параметра
, а также дали наиболее реалистические результаты, что находит подтверждение в научных публикациях.
На рисунке 2 показана модель, определяющая зависимость интенсивности движения от плотности потока.

Рис. 2. Зависимость интенсивности движения от плотности
автотранспортного потока
Из данного графика видно, что после увеличения плотности до определенного критического уровня ![]()
интенсивность начинает снижаться, что приводит к заторам на данном участке дороги, и, как следствие, возможность проезда тоже уменьшается.
Для описания существования заторовой ситуации, возникающей при увеличении плотности автопотока на рассматриваемом участке дороги, введен дополнительный промежуточный параметр
. Это некоторая точка
, принадлежащая кривой на рис. 2. Если
, то плотность автопотока не оказывает влияния на возможность беспрепятственного проезда, следовательно,
аа (1)
Однако, при
, интенсивность движения начинает снижаться, что говорит о возникновении заторовой ситуации. Если
, то
(2)
При построении функции принадлежности нечеткого множества
аучитывается каждый из вышерассмотренных признаков, оказывающий влияние на определение функции возможности движения автотранспорта по данному участку дороги.
Построение нечеткой модели
Вычисление значений функции принадлежности нечетких множеств в работе производится методом попарного сравнения:
а
,а (3)
где
Ч функция принадлежности, задаваемая каждым экспертом,
аЧ результаты попарного сравнения экспертных оценок.
Согласно результатам, полученным группой экспертов, рассчитывается значение средневзвешенной суммы
![]()
,аа а(4)
где
Ч коэффициент компетентности каждого из экспертов. Принимается
Сделан вывод, что процедура построения нечеткой модели движения автотранспорта по улицам города должна содержать следующие этапы:
- Задаются исходные данные для множеств
,
,
аи
. Исходные данные параметра
определяются выражениями (1) и (2); - Вычисляются значения функций принадлежностиа
,
,
ас помощью (3); - Вычисляются функции принадлежности
,
,
ас помощью (4); - Формируется итоговое значение функции принадлежности
апо формуле:
аа (5)
Новизна нечеткой модели определяется тем, что она впервые позволяет учитывать в комплексе такие факторы неопределенности, как поперечное сечение дороги, интенсивность и плотность движения, а также такие нечеткие ситуации, как наличие нерегулируемого пешеходного перехода, погодные условия, качество дорожного полотна.
В третьем разделе с целью сокращения временных и материальных затрат разработан алгоритм формирования множеств районов проведения мониторинга заданной территории, а также приведена нечеткая модель количественной оценки уровня опасности содержания угарного газа в окружающей среде на перекрестках среднего города.
Задача рационального размещения районов проведения мониторинга решена с помощью расчета районов, нечетко обслуживающих заданную территорию, представленную в виде нечеткого графа
, у которого
,
аЧ четкое множество исследуемых районов (вершин), аа
аЧ нечеткое множество ребер, где
,
аЧ степень обслуживания
-го района при проведении мониторинга в
-ом по таким признакам, как ландшафт, структура застройки, удаленность друг от друга и другие факторы.
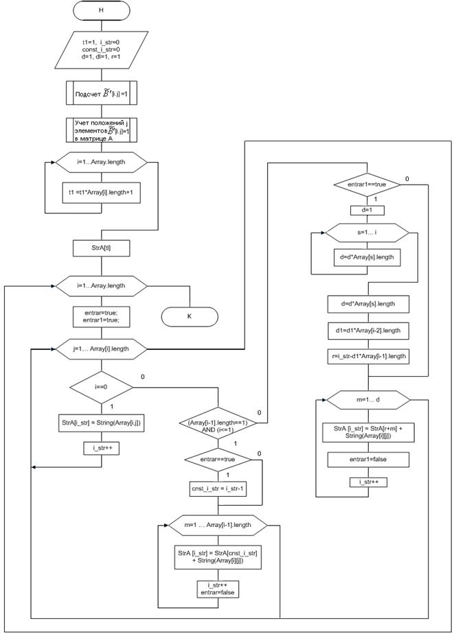
В работе используется метод нахождения минимальных нечетких внешне устойчивых множеств для нечеткого графа. В связи с наличием неявных скрытых возможностей и сложности вычисления был разработан алгоритм формирования множеств районов проведения мониторинга заданной территории (рис. 3).

Рис. 3. Алгоритм формирования множеств районов проведения
мониторинга заданного района
Новизной алгоритма является направленный перебор с учетом установления границ воздействия текущей вершины графа на соседние вершины с использованием функций принадлежности ребер.
При разработке нечеткой модели количественной оценки уровня опасности содержания угарного газа в окружающей среде на перекрестках среднего города, опасность содержания угарного газа в атмосфере в районе транспортного перекрестка оценивалась по 5-балльной шкале. 5-балльная система оценки согласована со справочными данными по зависимости эффекта воздействия на ачеловека от концентрации угарного газа в атмосфере. Данные исследований позволяют сформулировать базу нечетких лингвистических правил, которые отражают влияние пропускной способности на величину балла опасности.
В качестве входных параметров рассмотриваются 5 лингвистических переменных:
- количество автомобилей, пересекающих перекресток: G Ч пропускная способность;
- процентный состав грузовых автомобилей в общем потоке автотранспортных средств: Т Ч грузовики (Truck);
- процентный состав легковых автомобилей в общем потоке автотранспортных средств: А Ч легковые автомобили (Auto);
- процентный состав автобусов в общем потоке автотранспортных средств: В Ч лавтобусы (Bus);
- адлина очереди перед перекрестком: L Ч зона влияния перекрестка.
В качестве выходной лингвистической переменной используется балл опасности: LD Ч луровень опасности (Level of danger).
В этом случае база нечетких лингвистических правил будет содержать 39 правил, представленных в форме структурированного текста:
Правило_n: ЕСЛИ Условие_n, ТО Заключение_n.
На рисунках 4 - 7 показан этап задания функций принадлежности входных и выходной переменных с помощью прямых методов. В связи с тем, что графики функции принадлежности для входных переменных Т, А и В имеют одинаковый вид, они объединены на рис. 4.
Рис. 4. Графики функций принадлежности для термов входной
лингвистической переменной G Ча Пропускная способность
Рис. 5. Графики функций принадлежности для термов входной лингвистической переменной Т Ч Грузовики, А Ч легковые автомобили, В Ч лавтобусы
Рис. 6. Графики функций принадлежности для термов входной
лингвистической переменной L Ч зона влияния перекрестка
Рис. 7. Графики функций принадлежности для термов выходной
лингвистической переменной LD Ч луровень опасности
Функции принадлежности для термов входной лингвистической переменной G Ча Пропускная способность требуют дополнительной настройки, в зависимости от проведенного экологического мониторинга исследуемого района.
В качестве алгоритма нечеткого вывода был выбран алгоритм Мамдани, как один из самых распространенных и апробированных. Его сущность сводится к выполнению шести следующих этапов: формирование базы правил систем нечеткого вывода, фаззификация переменных, агрегирование подусловий в нечетких правилах, активизация подзаключений в нечетких правилах, аккумуляция заключений нечетких правил, и дефаззификация выходных переменных.
В четвертом разделе в рамках решения четвертой задачи данного диссертационного исследования приведены результаты разработки структурно-функциональной организации (СФО) системы поддержки управления экологической обстановкой города (рис. 8).

Рис. 8. Структурно-функциональная организация системы поддержки
управления экологической обстановкой города
Основной отличительной особенностью разработанной СФО является введение блока первичной обработки (БПО) данных, позволяющего исключать неоднородные и нерепрезентативные выборки из дальнейшей обработки при получении результатов моделирования и прогнозирования.
БПО состоит из блока проверки выборок на однородность и репрезентативность за счет определения параметров однородной генеральной совокупности и блока коррекции и объединения выборок.
Подход при создании системы определения параметров однородной генеральной совокупности (СОПОГ) основан на применении метода нормирования выборочных данныха интервалом [0,1] что позволяет более наглядно представить процедуру вычисления экспериментальных значений репрезентативности.
Оценка однородной репрезентативности выборки
асводится к формированию экспериментальных значений репрезентативности (ЭЗР) и проверке сходства ЭЗР с теоретическими значениями репрезентативности (ТЗР). Проверка соответствия параметров ЭЗР генеральной совокупности (ГС) проводится при условии выполнения однородности выборкиа
.
Определение параметраа однородной генеральной совокупностиа
апо выборочным данным реализуется в два этапа: аа
- Устанавливается однородная репрезентативность выборки
; - Определяется параметр однородной генеральной совокупности
.
Переход ко второму этапу осуществляется при положительном результате первого этапа, т. е. если выборка
аотвечает требованиям однородной репрезентативности.
Данный метод подразумевает обработку выборок, количество элементов которых кратно четырем. Введение алгоритма формирования всех возможных комбинаций для выборок с дополнительными элементами дало возможность получения однородных и репрезентативных выборок из числа формируемых комбинаций.аа
Блок СОПОГ разработан на языке Java с использованием пакета JBuilderXа для создания интерфейса системы. На рисунке 9 отображены результаты расчетов данных, производимых с помощью СОПОГ.

Рис. 9. Результаты расчетов с помощью СОПОГ
Структура данных, получаемых путем проведения экологического мониторинга такова, что обусловливает использование современной реляционной базы данных (БД). Поэтому для рассматриваемой системы используется база данных MySQL.
В пятом разделе представлена экспериментальная проверка результатов диссертационной работы на примере дорожной сети г. Курска.
Для решения задачи рационального выбора районов проведения мониторинга окружающей среды территория г. Курска условно разделена на 8 районов, изображенных на рисунке 10. Нечеткий граф,
, соответствующий данной территории изображен на рисунке 11.
а 
Рис. 10. Деление г. Курска наа Рис. 11. Нечеткий граф,
районы 1 Ч Волокно, 2 Ч Северо-Запад, соответствующий делению
3 Ч Казацкая, 4 Ч Центр города,а г. Курска на районы
5 Ч Ямская, 6 Ч Мурыновка,
7 Ч Стрелецкая, 8 Ч Ламоново.
Величина
аопределяется с помощью проведения экспертной оценки. Далее определяются все минимальные нечеткие внешние устойчивые множества графа
:
Формирование множеств районов проведения мониторинга с заданной степенью обслуживания производится с помощью алгоритма, представленного на рисунке 2.
В таблице 1 приведены результаты определения районов проведения мониторинга с заданной степенью обслуживания.
Таблица 1.
Результаты определения районов проведения мониторинга

Из таблицы 1 следует, что вместо временных и аппаратных затрат на мониторинг по всем вершинам города выполняется обоснованное сокращение до минимального внешне устойчивого множества графа с заданной степенью обслуживания.
В таблице 2 приведены результаты мониторинга, проведенного на перекрестках г. Курска.а
На основании проведенных исследований построена корреляционная зависимость содержания угарного газа от интенсивности движения.
На рисунке 12 показана зависимость содержания оксида углерода в окружающей среде от интенсивности движения. Номера точек на графике соответствуют порядковому номеру перекрестка в таблице 2.а
Таблица 2
Результаты исследований на содержание СО в атмосферном воздухе и интенсивности движения, проведенных на перекрестках г. Курска


Рис. 12. График зависимости концентрации СО от интенсивности движения
В соответствие с графиком корреляции уравнение зависимости имеет вид:
ССО = А + BG
где: ССО Ч концентрация СО в атмосфере; A =1.0545826; B =0.0023731401.
R2 = 0,907 Ч величина достоверности аппроксимации.
В соответствии с полученными результатами производится настройка термов входной переменной G Ча Пропускная способность (рисунок 13)
Рис. 13. Графики принадлежности для термов входной лингвистической
переменной G Ча Пропускная способность
На рисунке 14 представлен результат нечеткого вывода в зависимости от значений входных переменных.
На рисунке 15 изображена поверхность нечеткого вывода зависимости выходной переменной луровень опасности от входных линтенсивность движения и зона влияния перекрестка для разработанной нечеткой модели.

Рис. 14. Правила нечеткого вывода для нечеткой модели и визуализация результатов

Рис. 15. Поверхность нечеткого вывода зависимости выходной переменной луровень опасности от входных Ч линтенсивность движения и
зона влияния перекрестка
Наконец с помощью проведенного эксперимента было показано, что применение блока СОПОГ на практике дает возможность значительно сократить время, затрачиваемое на сбор информации для определения интенсивности движения автотранспорта за счет перехода от непрерывного наблюдения к дискретному и проверке на однородность и репрезентативность получаемых выборок.
Предлагаемый способ определения интенсивности движения отличается от общепринятого тем, что каждый час проведения наблюдения разбивается на 4 равных временных промежутка и подсчет автотранспортных средств ведется в течение пяти минут. Полученная выборка проверяется на однородную репрезентативность. Экспериментальная интенсивность движения определяется по формуле:
,
где
Ч элементы выборки.
Из проведенных наблюдений следует, что наиболее приемлемой частотой проведения замеров является 4 Ч 5 замеров в час. За 5 минут реализуется 3 Ч 5 циклов светофора, и приблизительно каждый час может изменяться интенсивность движения транспорта.
На рисунке 16 показан результат экспериментальной проверки предлагаемого способа определения интенсивности движения автотранспорта.

Рис. 16. Результат экспериментальной проверки предлагаемого способа
определения интенсивности движения автотранспорта
Экспериментально доказано, что такой способ сокращает временные затраты на проведение наблюдения в три раза, а погрешность не превышает 2%.
ОСНОВНЫЕ РЕЗУЛЬТАТЫ РАБОТЫ
- Разработана математическая модель движения автотранспорта на автомагистралях среднего города, особенностью которой является описание динамики движения транспорта по автомагистрали с учетом фактора нечеткости, что позволяет учитывать нестабильность транспортного потока, дорожные условия, а также зависимость интенсивности движения от плотности транспортного потока.
- Разработана база правил для системы нечеткого вывода по количественной оценке уровня опасности содержания угарного газа окружающей атмосферы на основе учета состава и количества автотранспорта, которая позволяет оценить ситуацию на автотранспортных узлах и сократить количество средств измерений.
- Разработан алгоритм формирования множества районов проведения мониторинга заданной территории, основанный на определении центров, обслуживающих заданную область с помощью нечетких графов. Новизна алгоритма заключается в направленном переборе с учетом установления границ воздействия текущей вершины графа на соседние вершины с использованием функций принадлежности ребер.
- Синтезирована структурно-функциональная организация информационной поддержки управления экологической обстановкой города, содержащая блок первичной обработки, реализующий метод нормирования выборочных данных и позволяющий исключать неоднородные и нерепрезентативные выборки из дальнейшей обработки.
- Использование результатов диссертационной работы позволило сократить время проведения сбора информации об экологическом состоянии за счет использования алгоритма формирования множеств районов проведения экомониторинга заданной области, позволяющего сократить их число. Кроме того, время, затрачиваемое на проведение сбора данных для определения интенсивности движения, окружающей среды сокращается в 3 раза, за счет применения блока СОПОГ синтезированной структурно-функциональной организации.
Основное содержание диссертации изложено в следующих работах:
публикации в изданиях, рекомендованных ВАК министерства образования и науки РФ:
- Шадрина, О.А. Информационная система определения параметров однородной генеральной совокупности для первичной обработки статистических данных в ГИС-системах [Текст] / О.А. Шадрина // Телекоммуникации. 2007. №7. С. 26-31.
Статьи и материалы конференций:
- Петридис, А.В. Выбросы угарного газа в атмосферу города Курска автомобильным транспортом [Текст] / А. В. Петридис, О.А. Шадрина, Б.А. Семенихин, [и др.]//Известия Курского государственного технического университета. 2006. №1 (16). С. 67-70.
- Уразбахтин, И. Г. Первичная обработка данных экологического мониторинга с помощью информационной системы СОПОГ [Текст] / И. Г. Уразбахтин, О.А. Шадрина, Ф. Фрейре // Системные проблемы надежности, качества, информационных и электронных технологий в инновационных проектах (Инноватика Ч 2006): материалы междунар. конф. и Рос. науч. шк. Ч. 3. М.: Радио и связь, 2006. Том 2. С. 93-98.
- Уразбахтин, И. Г. Нечеткая модель оценки окружающей среды на перекрестках автотранспортной сети г. Курска [Текст] / И. Г. Уразбахтин, О.А. Шадрина, Ф. Фрейре // Известия Курского государственного технического университета. 2007, №1 (18). С. 56-59.
- Уразбахтин, И.Г. Использование объектно-ориетированного программирования при создании информационной системы определения параметров однородных генеральных совокупностей [Текст] / И. Г. Уразбахтин, О. А. Шадрина, Ф. Фрейре // Известия Курского государственного технического университета. 2007, №2 (19). С. 45-47.
- Шадрина, О.А. Использование нечеткой логики для построения модели оценки содержания угарного газа в районе перекрестков автотранспортной сети [Текст] / О.А. Шадрина // Общие проблемы мониторинга природных экосистем; материалы всероссийской научно-практической конференции.а Пенза, 2007. Ч. 2. С. 168-171.
- Свидетельство об официальной регистрации программы для ЭВМ №2006613375, Российская Федерация. Система определения параметров однородных генеральных совокупностей (СОПОГ) [Текст] / О.А. Шадрина. №2006612568, заявл. 26.07.2006; зарегистрир. 26.09.2006.
аа Соискатель Шадрина О.А.
Подписано в печать ___________. Формат 60х84 1/16.
Печ. л. 1,0.а Тираж 100 экз. Заказа .
Курский государственный технический университет.
Издательско-полиграфический центр
Курского государственного технического университета.
305040 Курск, ул. 50 лет Октября, 94.
Авторефераты по темам >>
Разные специальности - [часть 1] [часть 2]
